Section 1.20
Camshaft
The following instructs how to determine if repair or replacement of camshaft is necessary, inspection of camshaft, and installation of camshaft.
Section 1.20.1
Replacement of Camshaft
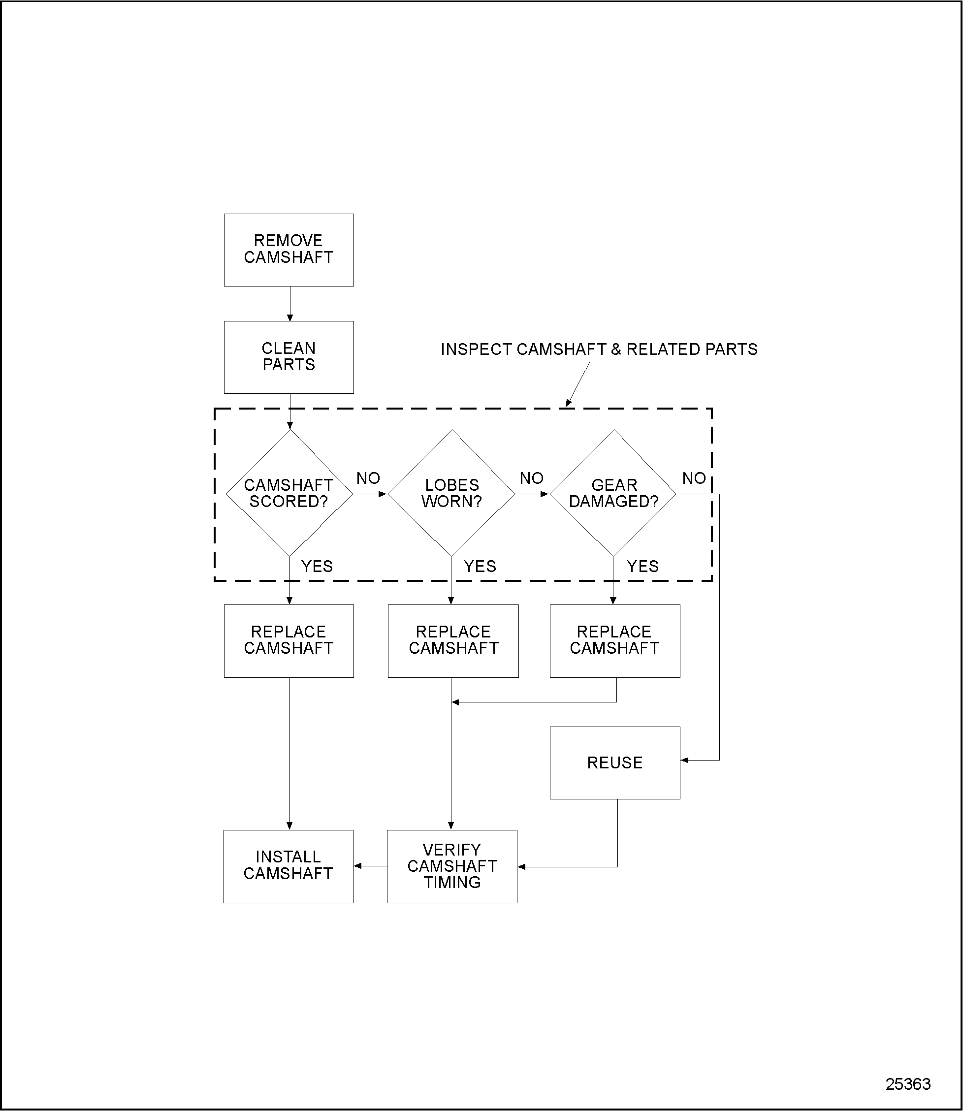
To determine if repair or replacement of the camshaft is necessary, perform the following procedure. Camshaft bearings are installed in the cylinder block and cannot be serviced. See Figure "Replacement of Camshaft Flowchart" .

Figure 1. Replacement of Camshaft Flowchart
Section 1.20.2
Removal of Camshaft
Remove camshaft as follows:
- Remove engine. Refer to OEM guidelines.
- Drain engine lubricating oil. Refer to "13.4.1 Lubricating Oil" .
- Drain engine coolant. Refer to "13.4.4 Cooling System" .
- Remove engine fan belts and fan belt tensioner. Refer to "13.4.7 Drive Belts" .
- Remove front engine mount. Refer to "1.1.2 Cleaning and Removal of Cylinder Block" .
- Remove crankshaft pulley. Refer to "1.11.2 Removal of Crankshaft Pulley" .
- Remove vibration damper and splash ring. Refer to "1.10.2 Removal of Crankshaft Vibration Damper" .
- Remove the rocker cover and arm assembly. Refer to "1.3.4 Disassembly of Rocker Cover Breather Assembly" .
- Remove the intake manifold. Refer to "6.3.2 Removal of Intake Manifold" .
- Remove the electronic unit pumps. Refer to "2.2.2 Removal of Electronic Unit Pump"
.
Note: Rotate the engine 180 ° . This will allow the cam followers to fall out of the way so that the camshaft may be removed.
- Remove oil pan. Refer to "3.8.2 Removal of Oil Pan" .
- Remove flywheel. Refer to "1.12.2 Removal of Flywheel" .
- Remove flywheel housing. Refer to "1.15.2 Removal of Flywheel Housing" .
- Remove the TRS pulse wheel. Refer to "2.16.2 Removal of TRS" .
- Remove upper engine cover (and DVB pump gear, if equipped) and the fuel pump drive gear. Refer to "2.6.2 Removal of Fuel Pump Drive Gear and Bearing"
.
NOTICE:
Remove the camshaft carefully to avoid damaging camshaft bushings.
- Attach camshaft pilot, J 4158 to the end of the camshaft. See Figure
"Camshaft Removal"
.

1.Camshaft
2.Cylinder Block
Figure 2. Camshaft Removal
Section 1.20.2.1
Inspection of Camshaft and Camshaft Bearings
Inspect the camshaft and camshaft bearings as follows:
- Clean all of the removed parts in clean fuel oil.
- Ensure that all oil passages are clear.
To avoid injury from flying debris when using compressed air, wear adequate eye protection (face shield or safety goggles) and do not exceed 40 psi (276 kPa) air pressure.
- Dry with compressed air.
- Inspect the camshaft lobes and journals for scoring, pitting, or flat spots.
- If the camshaft is excessively scored, pitted, or worn, it must be replaced.
- If the camshaft is not excessively scored, pitted, or worn, reuse the component.
- Inspect the camshaft follower for excessive scoring, pitting, or flat spot wear.
- If cam followers are excessively scored, pitted, flat spotted or worn, replace cam followers.
- If cam followers are not excessively scored, pitted, flat spotted or worn, reuse the components.
Section 1.20.3
Installation of Camshaft
Install the camshaft as follows:
Note: The engine must be upside down to ensure that the cam followers do not inhibit camshaft installation.
- Attach camshaft pilot, J 41580 to the end of the camshaft. See Figure
"Camshaft Pilot Installation"
.

1.Camshaft
2.Cylinder Block
Figure 3. Camshaft Pilot Installation
-
Coat the journals of the camshaft with clean lubricating oil.
NOTICE:
Carefully install the camshaft to avoid damaging camshaft bearings.
- Install the camshaft.
- Install the fuel pump drive gear (and DVB pump gear, if equipped) and DVB upper engine cover. Refer to "2.6.3 Installation of Fuel Pump Drive Gear and Bearing" .
- Install the TRS pulse wheel. Refer to "2.16.3 Installation of TRS" .
- Install the flywheel housing. Refer to "1.15.3 Installation of Flywheel Housing" .
- Install the flywheel. Refer to "1.12.3 Installation of Flywheel" .
- Install the oil pan. Refer to "3.8.3 Installation of Oil Pan" .
- Rotate the engine 180 ° to the up right position.
- Install the electronic unit pumps. Refer to "2.2.5 Installation of Electronic Unit Pump" .
- Install the push rods.
- Install each valve bridge, rocker arm, and shaft assembly. See Figure "Rocker Arm and Rocker Cover Assembly" . Torque post bolts to 57-61 N · m (42-45 lb · ft).
- Adjust valve lash. Refer to "12.2 Adjustments of Valve Lash" .
- Install the intake manifold. Refer to "6.3.3 Installation of Intake Manifold" .
- Install the rocker cover and arm assembly. Refer to "1.3.6 Installation of Rocker Cover and Breather Assembly" .
- Install the splash ring and vibration damper. Refer to "1.10.3 Installation of Crankshaft Vibration Damper" .
- Install the crankshaft pulley. Refer to "1.11.3 Installation of Crankshaft Pulley" .
- Install the front engine mount.
- Install the engine fan belts and fan belt tensioner. Refer to "13.4.7 Drive Belts" .
- Fill engine coolant to the proper level. Refer to "13.4.4 Cooling System" .
- Fill engine lubricating oil to the proper level. Refer to "13.4.1 Lubricating Oil" .
| Series 55 Service Manual - 6SE55 |
| Generated on 10-13-2008 |