Section 1.3
Rocker Cover and Breather Assembly
Each cylinder head is enclosed by a separate rocker valve cover. See Figure "Rocker Cover" .

|
1.Rocker Cover |
2.Rocker Cover Breather Assembly |
Figure 1. Rocker Cover
Section 1.3.1
Repair or Replacement of Rocker Cover
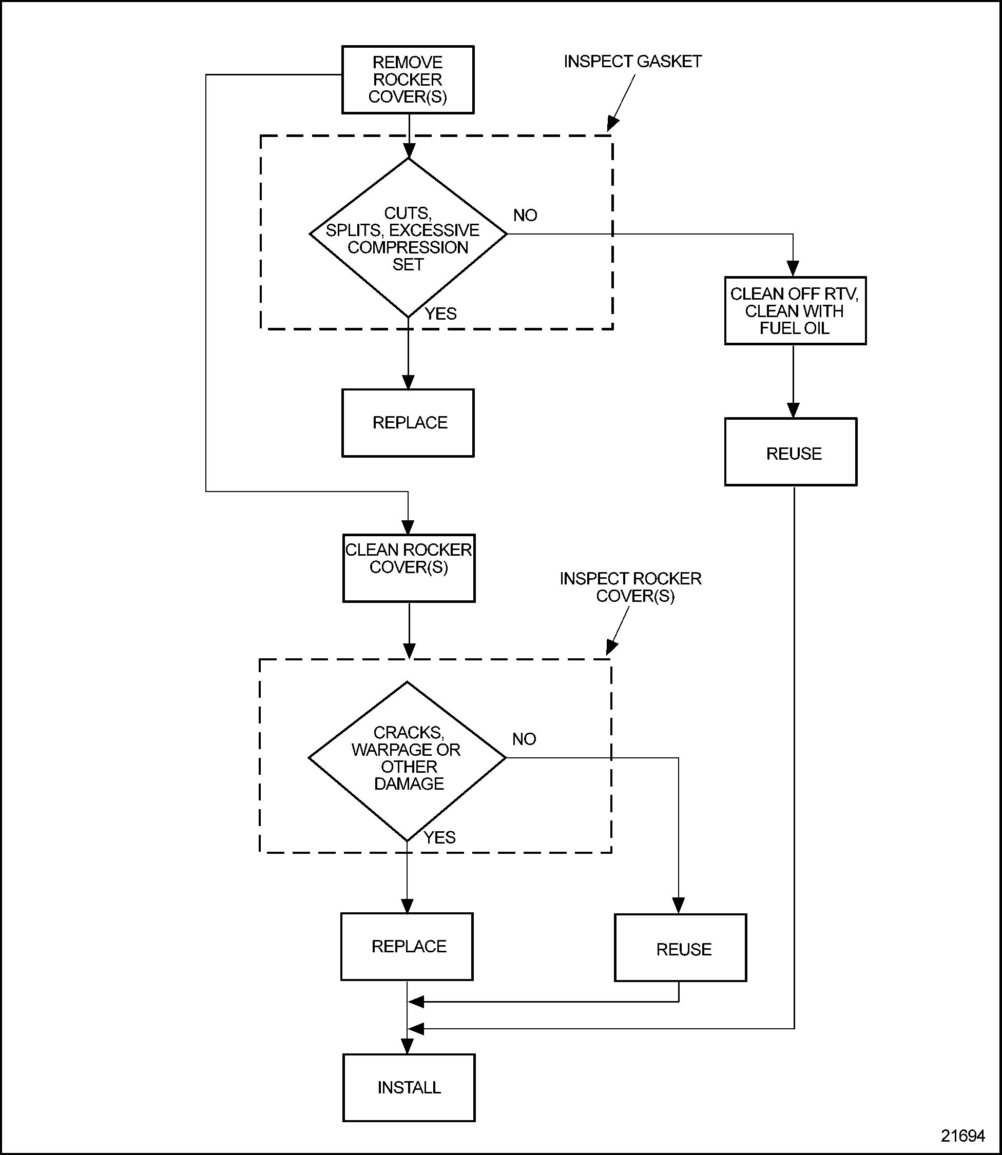
To determine if repair is possible or replacement is necessary, perform the following procedure. See Figure "Repair or Replacement of Rocker Cover Flowchart" .

Figure 2. Repair or Replacement of Rocker Cover Flowchart
Section 1.3.2
Removal of Rocker Cover
Pre-clean the rocker cover, especially around its seat on the head, and the attaching bolt recesses.
See Figure "Rocker Cover Removal" and remove the rocker cover as follows:
- Remove the two rocker cover bolts.
- Remove the rocker cover.
- Remove the rocker cover gasket.

1.Cylinder Head
3.Rocker Cover
2.Rocker Cover Gasket
4.Bolt (2)
Figure 3. Rocker Cover Removal
Section 1.3.2.1
Inspection of Rocker Cover and Breather Assembly
Inspect the rocker cover as follows:
- Wash the cover in clean fuel oil.
To avoid injury from flying debris when using compressed air, wear adequate eye protection (face shield or safety goggles) and do not exceed 40 psi (276 kPa) air pressure.
- Blow dry with compressed air.
- Check for damage.
- Replace, if necessary.
Inspect the breather assembly as follows:
- Wash components in clean fuel oil.
To avoid injury from flying debris when using compressed air, wear adequate eye protection (face shield or safety goggles) and do not exceed 40 psi (276 kPa) air pressure.
- Blow dry with compressed air.
- Examine the rocker cover breather recess for damage.
- Replace, if necessary.
Section 1.3.3
Installation of Rocker Cover
See Figure "Rocker Cover Installation" and install the rocker cover as follows:
- Install a new rocker cover gasket.
-
Install the two rocker cover bolts. Torque to 30-38 N · m (22-28 lb · ft).

1.Cylinder Head
3.Rocker Cover
2.Rocker Cover Gasket
4.Bolt (2)
Figure 4. Rocker Cover Installation
Section 1.3.4
Disassembly of Rocker Cover Breather Assembly
Disassemble the breather assembly as follows:
- Loosen the three retainer screws, and remove the retainer. See Figure "Disassembly of Rocker Cover Breather Assembly" .
- Remove the breather housing and seal from rocker cover.
- Remove the wire mesh element and retainer.

1.Breather Cap
6.Wire Mesh Element
2.Seal
7.Retainer
3.Rocker Cover
8.Bolts (3)
4.Rocker Cover Bolts (2)
9.Rocker Cover Gasket
5.Wire Mesh Retainer
Figure 5. Disassembly of Rocker Cover Breather Assembly
Section 1.3.4.1
Inspection of Rocker Cover and Breather Assembly
Inspect the rocker cover as follows:
- Wash the cover in clean fuel oil.
To avoid injury from flying debris when using compressed air, wear adequate eye protection (face shield or safety goggles) and do not exceed 40 psi (276 kPa) air pressure.
- Blow dry with compressed air.
- Check for damage.
- Replace, if necessary.
Inspect the breather assembly as follows:
- Wash components in clean fuel oil.
To avoid injury from flying debris when using compressed air, wear adequate eye protection (face shield or safety goggles) and do not exceed 40 psi (276 kPa) air pressure.
- Blow dry with compressed air.
- Examine the rocker cover breather recess for damage.
- Replace, if necessary.
Section 1.3.5
Assembly of Rocker Cover Breather Assembly
Assemble the rocker cover breather assembly as follows:
- Insert the wire mesh retainer and element into the breather housing.
- Insert the breather housing and seal into rocker cover.
- Attach the retainer cover, and tighten the three retainer screws to 2.4 - 2.9 N · m (21 - 26 lb · in.).
Section 1.3.6
Installation of Rocker Cover and Breather Assembly
Install the rocker cover as follows:
- Install a new rocker valve cover gasket.
- Install the two rocker cover bolts. Torque to 23-27 N · m (17-20 lb · ft).
| Series 55 Service Manual - 6SE55 |
| Generated on 10-13-2008 |