Section 1.6
Crankshaft
The crankshaft is forged of chrome-alloy steel, heat-treated to ensure strength and durability. The main and connecting rod bearing journal surfaces and fillets are induction hardened.
The crankshaft assembly also includes counterweights attached to the main bearing lobes. Crankshaft end play is controlled by thrust washer bearing set installed on the No. 4 main bearing shell. See Figure "Crankshaft Assembly " .

|
1.Pulse Wheel (DDEC III) |
4.Splash Ring |
|
2.Crankshaft Timing Gear |
5.Crankshaft Assembly |
|
3.No. 4 Thrust Bearing Shell |
|
Figure 1. Crankshaft Assembly
Full pressure lubrication to all connecting rod and main bearings is provided by drilled passages inside the crankshaft and cylinder block. See Figure "Crankshaft Lubricating Oil Holes" .

Figure 2. Crankshaft Lubricating Oil Holes
Ten tapped holes, equally spaced, are provided on the rear butt for attaching the flywheel. Eight tapped holes, equally spaced, are also provided at the opposite end for attaching the crankshaft pulley and vibration damper.
Section 1.6.1
Repair or Replacement of Crankshaft
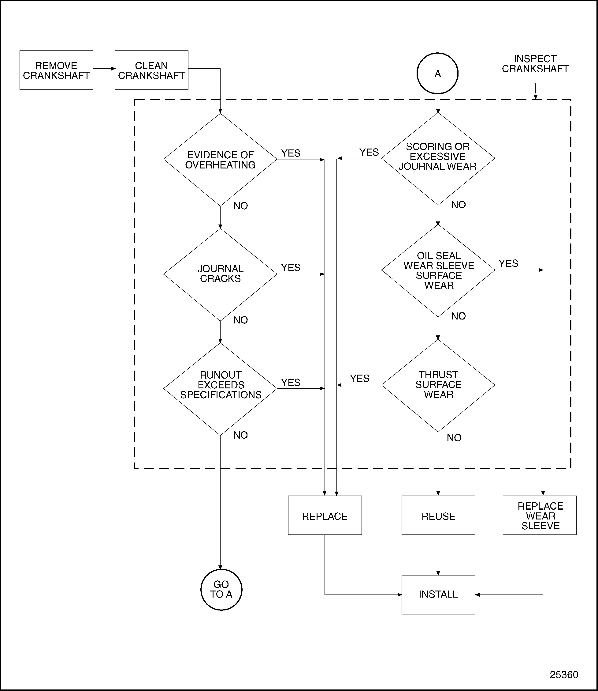
To determine if repair is possible or replacement is necessary, perform the following procedure. See Figure "Repair or Replacement of Crankshaft Flowchart" .

Figure 3. Repair or Replacement of Crankshaft Flowchart
Section 1.6.2
Removal of Crankshaft
To remove the crankshaft proceed as follows:
- Steam clean the engine exterior. Refer to "13.4.16 Engine (Steam Clean)" .
- Drain the engine cooling system. Refer to "13.4.4 Cooling System" .
- Drain the engine crankcase. Refer to "13.4.1 Lubricating Oil" .
- Attach a suitable chain hoist and spreader bar to the engine lifter brackets. Remove all engine mounting bolts, and remove the engine from its base. Refer to "1.1.2 Cleaning and Removal of Cylinder Block"
.
To avoid injury from a falling engine, ensure the engine is securely attached to the engine overhaul stand before releasing the lifting sling.
- Remove and inspect all accessories and assemblies necessary to bolt the engine block adaptor to the cylinder block. Mount the engine to the overhaul stand. Refer to "1.1.2 Cleaning and Removal of Cylinder Block" .
- Remove the oil pan and gasket. Refer to "3.8.2 Removal of Oil Pan"
.
Note: Removal of the oil pickup tube can be done only when the cylinder block is up-side down.
- Remove the oil pickup tube. Refer to "3.2.2 Draining and Removal of Oil Pump" .
- Remove the lubricating oil pump. Refer to "3.2.2 Draining and Removal of Oil Pump" .
- Remove the flywheel. Refer to "1.12.2 Removal of Flywheel" .
- Remove the flywheel housing. Refer to "1.15.2 Removal of Flywheel Housing" .
- Remove the crankshaft pulley. Refer to "1.11.2 Removal of Crankshaft Pulley" .
- Remove vibration damper and oil splash ring. Refer to "1.10.2 Removal of Crankshaft Vibration Damper" .
- Remove lower front engine cover. Refer to "1.8.4 Removal of Lower Front Cover" .
- Remove the turbocharger. Refer to "6.4.2 Removal of Turbocharger" .
- Remove the exhaust manifold. Refer to "7.2.2 Removal of Exhaust Manifold" .
- Remove air intake manifold. Refer to "6.3.2 Removal of Intake Manifold" .
- Disconnect the high pressure fuel lines to each head, along with the coolant vent line, fuel return line, and engine brake line. Refer to "1.2.2 Removal of Cylinder Head" .
- Remove piston and connecting rod assemblies. Refer to "1.17.2 Removal of Piston and Connecting Rod" .
- Remove cylinder heads. Refer to "1.2.2 Removal of Cylinder Head" .
- Remove piston assemblies. Refer to "1.17.2 Removal of Piston and Connecting Rod" .
- Remove main bearing caps and lower bearing shells. Refer to "1.9.2 Removal of Main Bearing Shell" .
- Remove and inspect, refer to "1.9.2.1 Inspection of Bearing Shell" , the thrust bearings from each side of the No. 4 main bearing cap. See Figure "Location of Thrust Bearings" .
- Remove DDEC III pulse wheel and crankshaft gear.
- Using a suitable lifting device and sling, remove and inspect the crankshaft. Refer to "1.6.2 Removal of Crankshaft"
.

1.Upper Bearing Shell
6.No. 4 Lower Thrust Bearing Shell
2.Pulse Wheel (DDEC III)
7.Lower Bearing Shell
3.Crankshaft Timing Gear
8.Splash Ring
4.Main Bearing Cap
9.Crankshaft Assembly
5.Main Bearing Cap Bolt
Figure 4. Location of Thrust Bearings
Section 1.6.3
Disassembly of Crankshaft
Disassemble the crankshaft as follows:
- Remove the timing wheel. See Figure "Removal of Crankshaft Gear and Timing Wheel" .
- Remove the crankshaft gear.

1.Pulse Wheel (DDEC III)
4.Crankshaft
2.Crankshaft Timing Gear
5.Larger Counterweights
3.Small Counterweights
6.Front Seal Sleeve
Figure 5. Removal of Crankshaft Gear and Timing Wheel
Section 1.6.3.1
Inspection of Crankshaft
Inspect the crankshaft as follows:
|
|
|
To avoid injury from flying debris when using compressed air, wear adequate eye protection (face shield or safety goggles) and do not exceed 40 psi (276 kPa) air pressure. |
- Thoroughly clean the oil passages with a stiff wire brush. Clean the crankshaft with fuel oil, and dry it with compressed air.
- Inspect the crankshaft gear dowel hole for evidence of cracks or wear. If these conditions are detected, replace the crankshaft.
- If the crankshaft appears to have been overheated, replace the crankshaft. Its heat treatment has probably been destroyed.
- Check the crankshaft journal surfaces for score marks or other imperfections. If they are excessively scored, replace crankshaft.
- Carefully inspect the oil seal contact surfaces at the front end of the crankshaft for roughness or grooving. An imperfect oil seal contact surface will cause oil leaks.
- If the front crankshaft wear sleeve is grooved, replace sleeve. Refer to "1.7.2 Removal of Front Crankshaft Wear Sleeve" .
- Check the crankshaft thrust surfaces for excessive wear or grooving. If they are excessively worn, replace crankshaft.
- Examine the crankshaft gear for worn or chipped teeth. Replace the crankshaft gear, if necessary.
- Inspect the crankshaft for cracks. Refer to "1.6.3.6 Inspection of Crankshaft for Crankshaft Cracks" .
Take crankshaft measurements as follows:
- Support the crankshaft on its front and rear journals on V-blocks or the inverted engine block with only the front and rear upper bearing shells in place.
- Check the intermediate main journals with a dial indicator for run-out when the crankshaft is rotated. See Figure
"Measuring Intermediate Main Journal Run-out"
.

Figure 6. Measuring Intermediate Main Journal Run-out
If the run-out is greater than that listed in Table "Table Crankshaft Run-out" , the crankshaft must be replaced.
|
Journals Supported On |
Journals Measured,mm (in.) |
Maximum Run-out (Total Indicator Reading) |
|
First and last |
104.00 - 103.97 mm(4.0945 - 4.0934 in.) |
Max. out-of-round and taper of main journal and connecting rod journals: 0.005 mm (.0002 in.) |
Section 1.6.3.2
Adjacent Journal Alignment Test
Measure journals as follows:
- Measure all main and connecting rod bearing journals.
- Measure the journals at several places on the circumference to determine taper, out-of-round, and bearing clearances. See Figure
"Connecting Rod and Main Bearing Journal Dimensions "
.

Figure 7. Connecting Rod and Main Bearing Journal Dimensions
- Also measure the crankshaft thrust washer surfaces. See Figure "Standard Dimensions at No. 4 Main Bearing Thrust " .

Figure 8. Standard Dimensions at No. 4 Main Bearing Thrust
If the crankshaft is worn beyond acceptable limits, the crankshaft must be replaced.
Section 1.6.3.3
Inspection of Crankshaft for Cracks
Carefully check the crankshaft for cracks that start at an oil hole and follow the journal surface at an angle of 45 ° to the axis. Any crankshaft with such cracks must be replaced. Several methods for locating minute cracks not visible to the eye are outlined below.
- Magnetic particle method
- Magnetize the crankshaft.
- Cover it with a fine magnetic powder or solution. Flaws, such as cracks, form a small local magnet that draws the magnetic particles in the powder or solution to itself, effectively marking the flaw.
- Demagnetize the crankshaft after completing the test.
- Fluorescent magnetic particle method
- Cover the crankshaft with fluorescent magnetic particles
- Examine the crankshaft under a black light. Fine cracks that may have been missed using non-fluorescent magnetic particles will be disclosed under a black light.
- Fluorescent penetrant method
- Apply fluorescent liquid penetrant to the crankshaft.
- Remove excess penetrant from the surface and dry the part.
- Apply a developing powder to help draw the penetrant out of the flaws by capillary action.
- Inspect the crankshaft under a black light.
The majority of flaws revealed by the preceding inspection methods are normal and typically do not impair crankshaft reliability. Nonetheless, the flaws revealed must be carefully evaluated to determine whether they are serious.
Crankshaft failures are rare. When one cracks or breaks completely, it is important to isolate contributory factors. Unless these factors are discovered and eliminated, crankshaft failure is likely to reoccur.
Normal service imposes two types of loads on a crankshaft: bending force and twisting force. The crankshaft is designed to ensure that these forces produce practically no stress over most of the surface. Certain areas, designated as critical areas, sustain most of the load. See Figure "Critical Crankshaft Loading Zones" .

Figure 9. Critical Crankshaft Loading Zones
Section 1.6.3.4
Inspection of Crankshaft for Bending Fatigue
Crankshaft bending can result from a load pulling on the crankshaft.
The crankshaft is supported between each cylinder by a main bearing. The load imposed by gas pressure on top of the piston is divided between the adjacent bearings. Abnormal bending stress in the crankshaft, particularly in the crank fillet, may result from misalignment of the main bearing bores, improperly fitted bearings, bearing failures, a loose or broken bearing cap, or unbalanced pulleys. Overtightened drive belts will impose a bending load on the crankshaft.
Failures that result from bending start at the pin fillet and progress throughout the crank cheek, at times extending into the main journal fillet. If main bearings require replacement because of one or more badly damaged bearings, make a careful inspection to determine if the crankshaft itself has started to crack. Cracks, if they occur, are most likely on each side of the damaged bearing.
Section 1.6.3.5
Inspection of Crankshaft for Torsional Fatigue
High frequency torsional vibration may cause crankshaft failures. A combination of abnormal speed and load conditions may create twisting forces which, in turn, create torsional vibrations that impose stress at critical locations.
Torsional stresses may produce fractures in either the connecting rod journal or the back of the crank cheek. Connecting rod journal failures are usually at the fillet or oil hole at 45 ° to the shaft axis.
A loose or defective vibration damper, a loose flywheel, or the introduction of improper or additional pulleys or couplings are typical causes of torsional failures. Overspeeding the engine, or overriding the engine electronic controls to permit overspeeding, may also contribute.
Section 1.6.3.6
Inspection of Crankshaft for Crankshaft Cracks
Two critical faults include circumferential fillet cracks and cracks 45 ° to the shaft axis, starting from either the fillet locations or the connecting rod journal holes. See Figure "Crankshaft Fatigue Cracks" . If this kind of crack is discovered, replace the crankshaft.

Figure 10. Crankshaft Fatigue Cracks
Section 1.6.4
Installation of Crankshaft
Before installing a new crankshaft, steam clean it to remove rust preventive coating.
|
|
|
To avoid injury from flying debris when using compressed air, wear adequate eye protection (face shield or safety goggles) and do not exceed 40 psi (276 kPa) air pressure. |
Blow out oil passages with compressed air. Install the crankshaft as follows:
- Install the upper main bearing shells in the block. If the old bearing shells are to be reused, install them in the location from which they were removed. See Figure
"Crankshaft Assembly"
.
Note: When a new crankshaft is installed, all new main and connecting rod (upper and lower) bearing shells must also be installed.

1.Upper Bearing Shell
6.No. 4 Lower Thrust Bearing Shell
2.Pulse Wheel (DDEC III)
7.Lower Bearing Shell
3.Crankshaft Timing Gear
8.Splash Ring
4.Main Bearing Cap
9.Crankshaft Assembly
5.Main Bearing Cap Bolt
Figure 11. Crankshaft Assembly
- Install crankshaft timing gear on crankshaft. See Figure "Crankshaft Assembly" .
- Install DDEC III pulse wheel on crankshaft with word "out" facing rear of engine. See Figure "Crankshaft Assembly" .
- Apply clean engine oil 360 ° around all crankshaft bearing journals.
- Install the crankshaft with the timing mark on the crankshaft gear between the two marks on the camshaft gear. See Figure
"Crankshaft Gear Installation"
.

1.Crankshaft Timing Gear
3.Camshaft Gear
2.Crankshaft
Figure 12. Crankshaft Gear Installation
Section 1.6.5
Installation of Main Bearing Shell
Install the main bearing shells in the main bearing caps as follows:
- Align the tang on the lower main bearing shell with the groove in the main bearing cap.
- Install the bearing shell to the main bearing cap.
Note: The main bearing caps are factory stamped on camshaft side. See Figure "Main Bearing Cap Position Numbers " .

Figure 13. Main Bearing Cap Position Numbers
- Install the main bearing caps with the lower bearing shells in place.
- Rap the main bearing caps sharply with a fiber mallet or plastic hammer to ensure the caps are fully seated.
Note: If the bearings have been installed properly, the crankshaft will turn freely with all of the main bearing cap bolts tightened to the specified torque.
- Tighten the main bearing cap bolts to 300-330 N · m (221-243 lb · ft) torque, plus 90 - 100 ° angular tightening torque. Begin at the center caps, and work progressively toward each end.
Note: Bolts should be reused only if the length doesn't exceed 156mm (6.14 in.)..
- Install dial indicator to the rear of the cylinder block.
- Check the crankshaft end play by moving the crankshaft toward the gage with a small pry bar. See Figure "Measuring Crankshaft End Play" .
- Apply constant pressure to the pry bar, and zero the pointer on the dial indicator. Insert the pry bar on the other side of the bearing cap.
NOTICE:
Insufficient end play can result from a misaligned No. 4 main bearing.
-
Force the crankshaft in the opposite direction, and note the amount of end play on the dial. The end play should be 0.20 mm (0.008 in.) maximum and 0.40 mm (0.016 in.) minimum. See Figure
"Measuring Crankshaft End Play"
.

1.Crankshaft Timing Gear
2.Magnetic Base Dial Indicator
Figure 14. Measuring Crankshaft End Play
- Install the piston and connecting rod assemblies. Refer to "1.17.4 Installation of the Piston and Connecting Rod Assembly" . Tighten the connecting rod cap bolts to 98-102 N · m (72-75 lb · ft) torque, plus 90 - 100 ° angular tightening torque.
- Install the cylinder heads. Refer to "1.2.6 Installation of Cylinder Head"
.
Note: The rear crankshaft seal is in the flywheel housing, and the sleeve assembly is on the flywheel.
- Replace the rear crankshaft seal with a new seal and sleeve assembly. Refer to "1.8.7 Installation of Rear Crankshaft Oil Seal" .
- Install the flywheel housing. Refer to "1.15.3 Installation of Flywheel Housing" .
- Install the flywheel. Refer to "1.12.3 Installation of Flywheel" .
- Install the lubricating oil pump inlet pipe. Refer to "3.2.3 Installation of Oil Pump" .
- Replace the front crankshaft seal with a new seal and sleeve. Refer to "1.7.1 Repair or Replacement of Front Crankshaft Wear Sleeve" .
- Remove the front crankshaft wear sleeve. Refer to "1.7.2 Removal of Front Crankshaft Wear Sleeve" .
- Install the vibration damper. Refer to "1.10.3 Installation of Crankshaft Vibration Damper" .
- Install the crankshaft pulley. Refer to "1.11.3 Installation of Crankshaft Pulley" .
- Install the oil pan. Refer to "3.8.3 Installation of Oil Pan" .
- Use a chain hoist and spreader bar with hooks attached to the lifting brackets at each end of the engine, and remove the engine from the overhaul stand.
- Remove the overhaul stand adaptor plate from the engine block. Refer to "1.1.2 Cleaning and Removal of Cylinder Block" .
- Install any accessories that were removed.
- Reinstall the engine.
- Fill the cooling system. Refer to "13.4.4 Cooling System" .
- Fill the engine crankcase. Refer to "13.4.1 Lubricating Oil" .
After replacing the main or connecting rod bearings, or installing a new crankshaft, operate the engine as outlined in the Run-in Schedule. Refer to "11.6.2.2 Run-in Procedure" .
| Series 55 Service Manual - 6SE55 |
| Generated on 10-13-2008 |