Section 1.18
Connecting Rod
The connecting rod is a forged item and grinding is not permitted.
Connecting rod bearing shells are replaceable. The upper bearing shell seats in the connecting rod, and a lower bearing shell seats in the connecting rod cap. These bearings are not identical. The upper and lower bearing shells are located in the connecting rod by a tang at the parting line and one end of each bearing shell.
Section 1.18.1
Connecting Rod and Bearing Shells
The oil hole through the upper bearing shell supplies oil to the connecting rod oil passage. This passage, in turn, supplies oil to the connecting rod bearings, piston-pin bushing. The upper shell has an oil hole. See Figure "Connecting Rod Bearing Detail" .

|
1.Oil Hole |
2.Locating Tang |
Figure 1. Connecting Rod Bearing Detail
Connecting rod and caps are stamped with matching numbers. These numbers must always match.
Section 1.18.2
Repair or Replacement of Connecting Rod
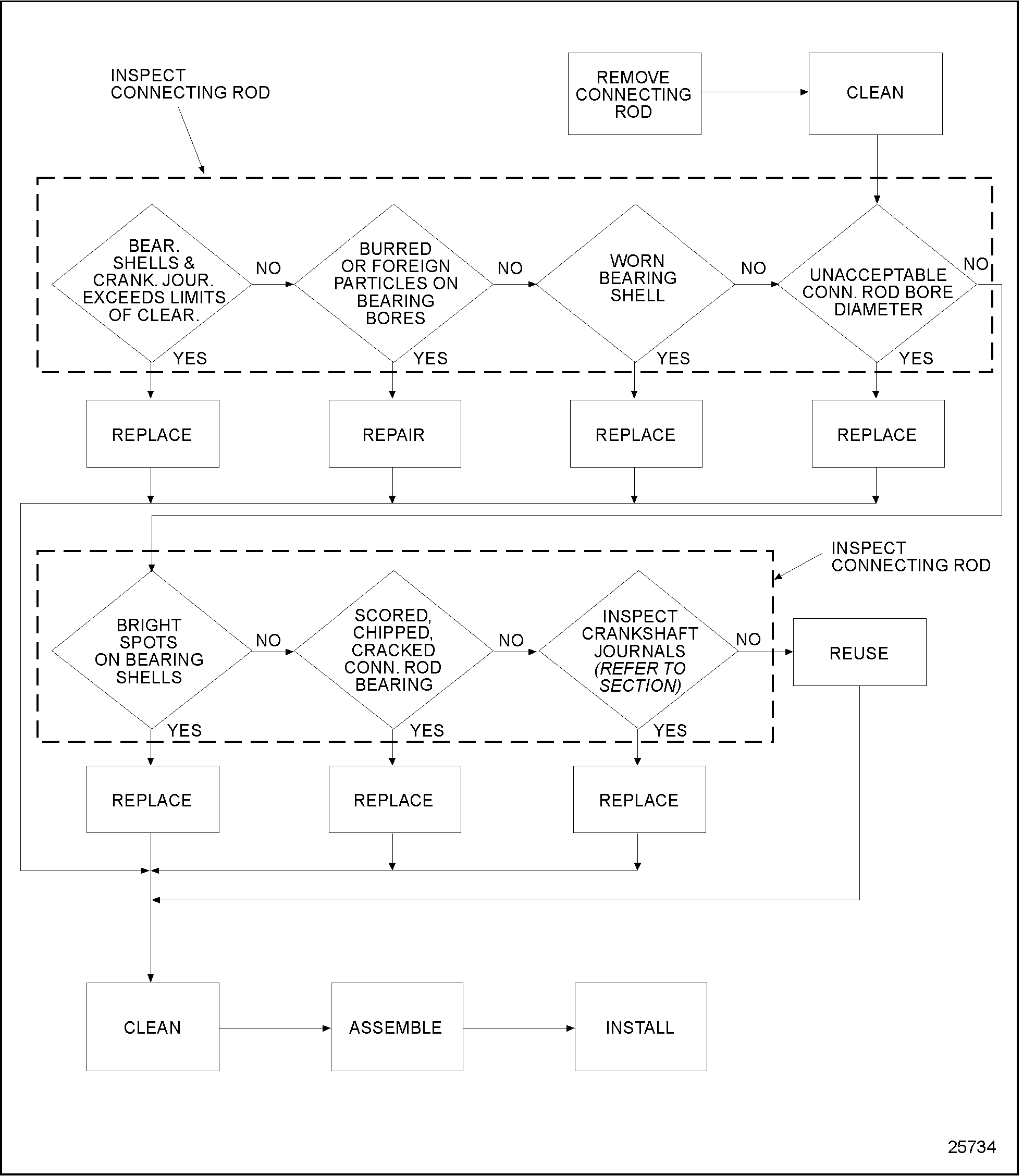
To determine if repair is possible or replacement is necessary, perform the following procedure. See Figure "Repair or Replacement of Connecting Rod Flowchart" .

Figure 2. Repair or Replacement of Connecting Rod Flowchart
Section 1.18.3
Removal of Connecting Rod
Before removing, ensure the connecting rods and caps are stamped with the correct matching number. Prior to removal, stamp cylinder location on the designated place.
Refer to "1.17.2 Removal of Piston and Connecting Rod" for piston and connecting rod assembly removal procedure.
Section 1.18.4
Disassembly of Connecting Rod
Disassemble the connecting rod as follows:
Note: It is best to disassemble, inspect, and assemble each connecting rod separately. Keep the connecting rod cap, and the upper and lower bearing shells with the original connecting rod.
- Loosen and remove the two connecting rod bolts. See Figure
"Connecting Rod Disassembly"
.

1.Connecting Rod
3.Connecting Rod Bearing Cap
2.Upper and Lower Bearing Shells
4.Connecting Rod Bearing Cap Bolts
Figure 3. Connecting Rod Disassembly
- Remove connecting rod cap and bearing shells.
Section 1.18.4.1
Inspection of Connecting Rod
Clean the bearings prior to inspection as follows:
- Clean the bearings with fuel oil.
To avoid injury from flying debris when using compressed air, wear adequate eye protection (face shield or safety goggles) and do not exceed 40 psi (276 kPa) air pressure.
- Dry the bearings with compressed air.Inspect the connecting rod.
- Inspect the piston pin bushing.
- Examine the bushing for scoring, pitting, flaking, cracking, excessive wear, or signs of overheating.
- If these conditions are detected, replace the bushing.
- Inspect the piston pin contact surface for fretting and corrosion.
- To repair, smooth the contact surface with a crocus cloth wet with fuel oil.
- Inspect the connecting rod for cracks, fretting, or other damage. If damaged, replace the connecting rod.
Section 1.18.5
Assembly of Connecting Rod
Assemble the connecting rod as follows:
- Install both the upper and lower connecting rod bearing shells. See Figure
"Connecting Rod Assembly"
.

1.Connecting Rod
3.Connecting Rod Bearing Cap
2.Upper and Lower Bearing Shells
4.Connecting Rod Bearing Cap Bolts
Figure 4. Connecting Rod Assembly
- Install the connecting rod cap with the numbers matching those on the connecting rod.
NOTICE:
Always measure connecting rod cap bolts before reusing and replace with new belts, if required. The maximum length of reusable bolts is 68.5 mm (2.70 in.). Reusing bolts that are stretched beyond this limit may result in bolt loosening or breakage during engine operation, which may cause severe engine damage.
- Ensure the bolts are properly oriented in the connecting rod cap.
- Torque the bolts to 100 N · m (74 lb · ft).
- Turn torque an additional 90-100 degrees.
Section 1.18.5.1
Inspection of Connecting Rod Assembly
Inspect the connecting rod assembly as follows:
- With a micrometer 50 - 100 mm (2.0 - 4.0 in), adjust the bore dial gage to a minimum I.D. dimension of 90.060 mm (3.545 in.).
- Check the inside diameter of the connecting rod bearing shells at three points (vertically and at approximately 30 ° of the shell halves on each side).
- Measure the reading of the connecting rod bearing shells.
- If the I.D. of the bearing shells is greater than 90.102 mm (3.547 in.), replace the bearing shells.
- If the I.D. of the bearing shells is less than 90.102 mm (3.547 in.). Reuse the bearing shells.
Section 1.18.5.2
Inspection of Connecting Rod Bearing and Bearing Bore
Inspect the connecting rod bearing as follows:
|
|
|
To avoid injury from flying debris when using compressed air, wear adequate eye protection (face shield or safety goggles) and do not exceed 40 psi (276 kPa) air pressure. |
- Blow compressed air through the drilled oil passage to ensure it is free of obstructions.
- Ensure the cap to rod split line is clean.
- Check connecting rod bearing wear surfaces.
- Check for scoring, pitting, flaking, chipping, cracking, or signs of overheating.
- If these conditions are detected, replace the bearings.
- Check the connecting rod bearing wear surfaces for overlay loss.
- If the overlay is worn through to the copper, replace all bearing shells.
Note: Overlay plated bearings may develop small cracks or small, isolated cavities " checking" on the bearing surface. This condition is usual with this type of bearing, and is not detrimental. Do not replace bearings if this condition is detected.
Note: The upper bearing shells, which carry most of the load, will typically show signs of distress before the lower bearing shells. The upper bearing shells, therefore, should be examined with particular care.
- Inspect the backs of the connecting rod bearing shells.
- Check for bright spots. These indicate that shells have been shifting in their bores.
- If bright spots are evident, replace the bearing shells.
- Inspect the connecting rod bearing bore.
- Check for burrs or foreign particles.
- Using an emery cloth, smooth the bore surface.
- If this does not make the bore sufficiently smooth, replace the connecting rod.
- Check bearing shell dimensions.
- Using a micrometer and ball attachment, J 4757, measure bearing shell thickness. The bearing shell thickness should be between 2.478 mm (0.0976 in.) and 2.468 mm (0.0972 in.).
- If the bearing shell dimension falls outside this range, replace it.
- Measure the clearance between the bearing shells and the crankshaft journal.
- Using a soft plastic measuring strip squeezed between the journal and bearing, check the clearance between the bearing shells and the crankshaft journal. Refer to "1.6.3.2 Adjacent Journal Alignment Test" .
- If the connecting rod bearing-to-journal clearance is not between 0.060-0.122 mm (0.002-0.005 in.), replace the bearings.
Note: Before installing the bearings, inspect the crankshaft journals. refer to "1.6.3.1 Inspection of Crankshaft" . Do NOT replace one connecting rod bearing shell alone. If one bearing shell requires replacement, install both upper and lower bearing shells. If a new crankshaft is used, install new bearing shells.
Note: Bearing shells are NOT reworkable from one undersize to another under any circumstances.
Section 1.18.6
Installation of Connecting Rod
Refer to "1.17.4 Installation of the Piston and Connecting Rod Assembly" for the piston and connecting rod assembly installation procedure.
| Series 55 Service Manual - 6SE55 |
| Generated on 10-13-2008 |