Section 14.6
Description of Maintenance Items
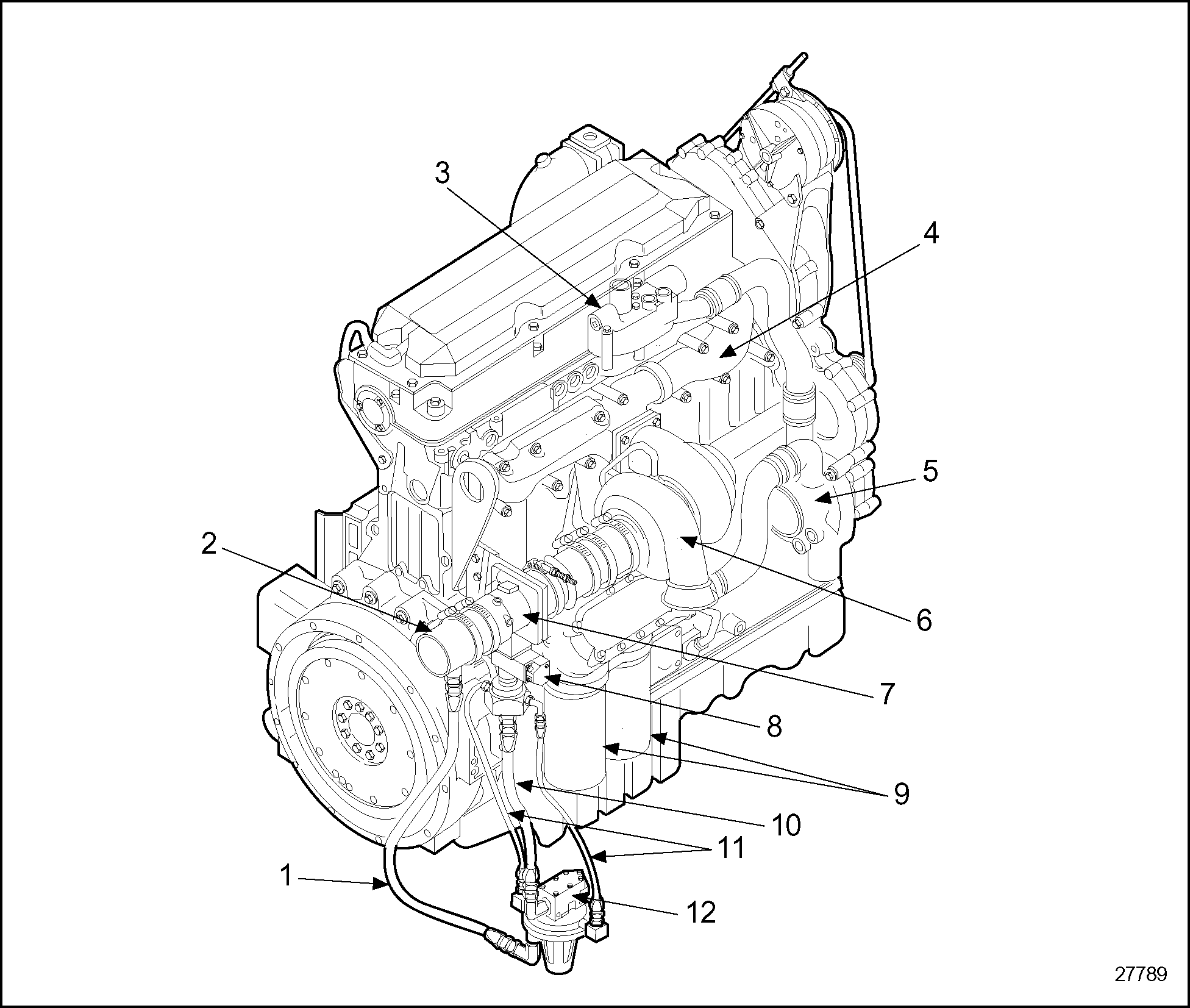
For locations of components and systems to be maintained, see Figure "Preventive Maintenance Service Items (Diesel)" , see Figure "Preventive Maintenance Service Items (Natural Gas)" and see Figure "Preventive Maintenance Service Items" .

|
1. Engine Transmission Mounts |
6. Cranking Motor |
|
2. Fan Hub |
7. Fuel Lines and Flexible Hoses |
|
3. Tachometer Drive |
8. Fuel Filters |
|
4. Rocker Cover |
9. Drive Belts |
|
5. Air Compressor |
|
Figure 1. Preventive Maintenance Service Items (Diesel)

|
1. Air Balance Hose |
5. Fresh Water Pump |
9. Lube Oil Filters |
|
2. Air Inlet Tube |
6. Turbocharger |
10. Fuel Supply Hose |
|
3. Thermostat Housing |
7. Fuel Mixer Assembly |
11. Fuel Balance Hoses |
|
4. Exhaust Manifold |
8. Pulse Width Modulated Stepper Motor Valve (PSV) |
12. Low Pressure Regulator |
Figure 2. Preventive Maintenance Service Items (Natural Gas)

|
1. Vibration Damper |
8. Rocker Cover |
|
2. Crankshaft Pulley |
9. Intake Manifold |
|
3. Accessory Drive Assembly |
10. Electric Starting Motor |
|
4. Alternator Drive Belt |
11. Dipstick |
|
5. Fan Pulley |
12. Oil Filler |
|
6. Alternator |
13. Electronic Control Module (ECM) |
|
7. Throttle |
|
Figure 3. Preventive Maintenance Service Items
Section 14.6.1
Lubricating Oil
Check the lubricating oil level with the engine stopped and the vehicle on level ground. If the engine has just been stopped and is warm, wait approximately ten minutes to allow the oil to drain back to the oil pan. Add the proper grade oil as recommended to maintain the correct oil level on the dipstick. Refer to "5.2.1 Lubricant Requirement" .
Note: Do not overfill. Oil may be blown out through the crankcase breather if the crankcase is overfilled.
Make a visual check for oil leaks around the filters and the external oil lines.
Change the lubricating oil as follows:
- Position the vehicle or equipment on level ground.
- If the engine is cold, run it until it is warm.
NOTICE:
When removing or installing a side plug, hold the flats of the insert with a 2 1/8 in., or larger, open end adjustable wrench to keep it from turning. If the insert is loosened, it may be necessary to remove the oil pan and retighten the nut to prevent a possible oil leak.
- Remove drain plug on the bottom of oil pan. Drain lube oil into a suitable container. Always dispose of used lubricating oil in an environmentally responsible manner, according to state and/or federal (EPA) recommendations.
Note: If the lubricating oil is drained immediately after an engine has been run for some time, most of the sediment will be in suspension and will drain readily.
- Coat drain plug(s) with Loctite® PT 7271 sealant (or equivalent). Install and torque to 45-56 N·m (33-41 lb·ft).
To replace the lube oil filters, perform the following procedure:
- Remove the spin-on filter cartridges using J–29917 , (or equivalent) and a 1/2 in. drive socket wrench and extension.
- Dispose of the used oil and filters. Always dispose of used oil and filters in an environmentally responsible manner, according to state and/or federal (EPA) recommendations.
- Clean the filter adaptor with a clean, lint-free cloth.
- Lightly coat the filter gaskets (seals) with clean engine oil.
- Start the new filters on the adaptor, and tighten by hand until the gaskets (seals) touch the mounting adaptor head.
Note: Tighten full-flow filters an additional two-thirds turn by hand or refer to instructions on the replacement filter.
Add oil as required to bring the level to the FULL mark on the dipstick.
Note: Engine oil capacity can vary, depending on the oil pan used and the engine application. For total oil capacity refer to the engine application manual or contact an authorized Detroit Diesel distributor.

PERSONAL INJURY
Diesel engine exhaust and some of its constituents are known to the State of California to cause cancer, birth defects, and other reproductive harm.
- Always start and operate an engine in a well ventilated area.
- If operating an engine in an enclosed area, vent the exhaust to the outside.
- Do not modify or tamper with the exhaust system or emission control system.
Start and run the engine for a short period, and check for leaks. After leaks have been corrected, stop the engine long enough for oil to drain back to the crankcase (approximately 20 minutes). Add oil as required to bring the level to the proper mark on the dipstick.
Note: Do not overfill. Oil may be blown out through the crankcase breather if the crankcase is overfilled.
Section 14.6.2
Fuel Tanks
Keep the fuel tank(s) filled to reduce the condensation to a minimum. Select the proper grade of fuel. Refer to "5.1 Fuel" for the fuel specifications and refer to the Lubricating Oil, Fuel, and Filters publication 7SE270.
Open the drain at the bottom of the fuel tank every 48,000 km - 30,000 miles, to drain off any water and/or sediment.
Every 12 months or 96,000 km -60,000 miles, whichever comes first, tighten all fuel tank mountings and brackets (refer to OEM maintenance guidelines). At the same time, check the seal in the fuel tank cap, the breather hole in the cap and the condition of the flexible fuel lines. Repair or replace the parts as necessary (refer to OEM maintenance guidelines).
The most common form of diesel fuel contamination is water. Water is harmful to the fuel system in itself, but it also promotes the growth of microbiological organizations (microbes). These microbes clog fuel filters with a "slime" and restrict fuel flow.
Condensation is particularly prevalent on units that stand idle for extended periods of time. Ambient temperature changes cause condensation in partially filled fuel tanks.
Units in storage are particularly susceptible to microbe growth. The microbes live in the fuel-water interface. They need both liquids to survive. These microbes find excellent growth conditions in the dark, quiet, non-turbulent nature of the fuel tank.
Microbe growth can be eliminated through the use of commercially available biocides. There are two basic types on the market:
- The water-soluble type treats only the tank where it is introduced. Microbe growth can start again if fuel is transferred from a treated to an untreated tank.
- The diesel fuel-soluble type, such as Biobor® JF or equivalent, treats the fuel itself, and therefore, the entire fuel system.
Biobor® is a registered trademark of United States Borax and Chemical Corporation.
Any units that will sit idle for extended periods, or any units being stored, should be treated as follows: Add the biocide according to the manufacturer's instructions. This operation is most effective when performed as the tank is being filled. The use of isopropyl alcohol (dry gas) is no longer recommended due to it's negative effect on fuel lubricity.
If the fuel tanks were previously filled, add the chemicals and stir with a clean rod.
Section 14.6.3
Fuel Lines and Flexible Hoses
Make a visual check for fuel leaks at all engine-mounted fuel lines and connections, and at the fuel tank suction and return lines. Since fuel tanks are susceptible to road hazards, leaks in this area may best be detected by checking for accumulation of fuel under the tanks.
The performance of engine and auxiliary equipment is greatly dependent on the ability of flexible hoses to transfer lubricating oil, air, coolant, natural gas and fuel oil. Diligent maintenance of hoses is an important step in ensuring efficient, economical and safe operation of the engine and related equipment.
Check hoses daily as part of the pre-start up inspection. Examine hoses for leaks and check all fittings, clamps and ties carefully. Ensure that hoses are not resting on or touching shafts, couplings, heated surfaces, including exhaust manifolds, any sharp edges or other obviously hazardous areas. Since all machinery vibrates and moves to a certain extent, clamps and ties can fatigue with age. To ensure continued proper support, inspect fasteners frequently and tighten or replace them, as necessary (refer to OEM maintenance guidelines).
Investigate leaks immediately to determine if hoses have ruptured or worn through. Take corrective action immediately. Leaks are not only potentially detrimental to machine operation, but they also result in added expense caused by the need to replace lost fluids.
|
FIRE |
|
To avoid injury from fire, contain and eliminate leaks of flammable fluids as they occur. Failure to eliminate leaks could result in fire. |
A hose has a finite service life. The service life of a hose is determined by the temperature and pressure of the air or fluid within it, its time in service, its mounting, the ambient temperatures and amount of flexing and vibration to which it is subjected. With this in mind, all hoses should be thoroughly inspected annually. Look for cover damage or indications of damaged, twisted, worn, crimped, brittle, cracked or leaking lines. Hoses having the outer cover worn through or damaged metal reinforcement should be considered unfit for further service.
NOTICE: |
|
It is especially important that identical DDC replacement hoses be used on the Series 60G engine. The fuel line from the regulator to the PSV and air/fuel balance lines are precisely specified in terms of material, diameter and length. Incorrect substitution of these hoses can lead to poor performance and possible engine damage. |
All hoses in or out of machinery should be replaced during major overhaul or after a maximum of five years service.
The final fuel regulator on the Series 60G engine does not require any adjustment or maintenance and is replaced as a complete assembly.
Section 14.6.4
Cooling System
Check the coolant level daily. Ensure it is within 2 in. (50 mm) of the filler neck on the radiator or heat exchange filler bottle or per the recommendation of the equipment manufacturer. Add recommended coolant, as necessary. Refer to "5.4 Coolant" . Do not overfill .
Make a visual check for cooling system leaks. Check for an accumulation of coolant beneath the engine during periods when the engine is running and when the engine is stopped.
Note: In order to ensure the integrity of the cooling system, it is recommended that a periodic cooling system pressure check be performed. Pressurize the cooling system to103-138 kPa (15-20 psi) using radiator cap and J–24460–01 . Do not exceed 138 kPa (20 psi). Any measurable drop in pressure may indicate an external/internal leak. Whenever the oil pan is removed, the cooling system should be pressure checked as a means of identifying any internal coolant system leaks.
|
PERSONAL INJURY |
|
To avoid injury when using caustic cleaning agents, follow the chemical manufacturers usage, disposal, and safety instructions. |
Clean the cooling system every 24 months using a good radiator cleaning compound in accordance with the instructions on the container. After the cleaning operation, rinse the cooling system thoroughly with fresh water. Then fill the system with the proper anti-freeze/water mixture and pre-charge of inhibitors. When a thorough cleaning of the cooling system is required, it should be flushed.
Inspect all of the cooling system hoses at least once every 48,000 km (30,000 miles) to ensure the clamps are tight and properly seated on the hoses and to check for signs of deterioration. Replace the hoses, if necessary. Refer to OEM maintenance guidelines.
Drain the engine coolant as follows:
- Allow engine to cool.

HOT COOLANT
To avoid scalding from the expulsion of hot coolant, never remove the cooling system pressure cap while the engine is at operating temperature. Wear adequate protective clothing (face shield, rubber gloves, apron, and boots). Remove the cap slowly to relieve pressure.
- Remove drain plugs from the bottom of water pump, at the right rear of the engine, and at the bottom of the thermostat housing.
- Remove radiator or heat exchanger tank pressure cap.
- Open drain valve at bottom of radiator or charge air cooler.
- Collect used antifreeze in a suitable container, and dispose of the solution in an environmentally responsible manner, according to state and federal (EPA) recommendations.
- Replace all drain plugs, and close any drain valves.
- Refill the system with proper antifreeze and clean soft water mixture.
- Purge entrapped air by allowing the engine to warm-up without the pressure cap installed. With the transmission in neutral, increase engine speed above 1000 rpm. Add coolant as required.
- Allow engine to cool.
- Install the pressure cap after filling the coolant level to the bottom of the radiator or heat exchanger filler bottle neck.
If the cooling system is contaminated, flush the cooling system as follows:
|
HOT COOLANT |
|
To avoid scalding from the expulsion of hot coolant, never remove the cooling system pressure cap while the engine is at operating temperature. Wear adequate protective clothing (face shield, rubber gloves, apron, and boots). Remove the cap slowly to relieve pressure. |
- Drain the coolant from the engine.
NOTICE:
If the engine is hot, fill slowly to prevent rapid cooling and distortion of the engine castings.
- Refill with soft clean water.
- Refer to "14.6.1 Lubricating Oil" for the exhaust caution before proceeding. Start the engine and operate it for 15 minutes after the thermostats have opened to thoroughly circulate the water.
- Stop the engine and drain the unit completely.
- If the engine is hot, refill slowly with clean water and operate for 15 minutes after the thermostats have opened.
- Drain the unit completely.
- If the engine is hot, fill slowly with 50/50 antifreeze water and pre-charge of inhibitor or required coolant and inhibitor. Refer to "5.4 Coolant" .
- Purge entrapped air by allowing the engine to warm-up without the pressure cap installed. With the transmission in neutral, increase engine speed above 1000 rpm. Add coolant as required.
- Allow engine to cool.
- Install the pressure cap after filling the coolant level to the bottom of the radiator or heat exchanger filler neck.
Section 14.6.5
Guidelines for Water Pump Replacement
The investigation of engine water pumps returned to the factory has, in many cases, revealed normal weepage from the water pump weep hole. This condition is often misdiagnosed as a water pump seal failure. The diagnostic procedure that follows is used to determine if the engine water pump seal has failed or is functioning normally. Guidelines are also presented for the steps that should be taken prior to water pump replacement.
Section 14.6.5.1
Source of Premature Failure of Water Pump Seals
Water pump seal failures may result from debris or deposits at the seal surface, low coolant levels, improper coolant chemicals or fabrication defects. Fabrication defects are quickly evident at low mileage/engine hours, while failures caused by debris or deposits at the seal surface appear over the service life of the pump. Premature failure of the water pump seal is typically an indication of poor coolant and lubricating oil maintenance.
Improper coolant maintenance can lead to excess supplemental coolant additives (SCA) in the coolant. This can cause excess phosphorus and silicates to precipitate within the cooling system. Deposits can build up between the shaft and the seal, causing a leak path or an abrasive effect on the seal face. Coolant formulated with hard water can also result in excess magnesium and calcium precipitation, with the same effect on the water seal. For additional information on the effects of inadequate cooling system maintenance, see DDC publication, 7SE390, Cooling System Technician's Guide, "available from authorized Detroit Diesel distributors.
On gear-driven water pumps, oil from the weep hole indicates a failure of the oil seal within the water pump. The normal causes for premature failure of the oil seal are excessive wear, debris, and soot in the engine oil, that can result from extended oil change intervals. These contaminants act abrasively on the seal-to-shaft interface.
Section 14.6.5.2
Water Pump Seal Assessment
The following steps should be followed to verify leakage prior to removal and replacement of the water pump:
- When accessible, clean any debris or obstruction from the weep hole, being careful not to disturb the seal. This will help address the nature of the leakage. See Figure
"Water Pump Weep Hole"
.

Figure 4. Water Pump Weep Hole
- If no leakage of coolant is observed under operating conditions, the water pump should not be replaced.
Note: Chemical streak trails and seepage are normal, but continuous drip leaks are not.
Note: Weeping is described as a passing of liquid across a sealed surface of about 1-5 drops per day's usage. See Figure "Water Pump Showing Normal Weeping" . Seeping describes a greater amount of liquid equal to more than 5 drops per day's usage. Leaking describes a near-constant dripping of liquid. See Figure "Water Pump Showing Abnormal Leaking" .

Figure 5. Water Pump Showing Normal Weeping

Figure 6. Water Pump Showing Abnormal Leaking
Note: A water pump that exhibits a chemical build-up in the weep hole does not necessarily require replacement. See Figure "Water Pump Showing Normal Mineral Deposits Caused By Weeping" . Some weeping is expected as a result of the coolant lubrication of the seal surface.

Figure 7. Water Pump Showing Normal Mineral Deposits Caused By Weeping
Replace water pump if oil is found coming from the weep hole on gear-driven water pumps. The engine oil must then be tested for excess debris, and replaced if not conforming to specifications.
The SCA inhibitors and glycol concentration must be checked according to the recommended maintenance schedule as described in the Detroit Diesel Series 60 Service Manual and Operators Guide for that specific engine or DDC publication 7SE298, available from authorized Detroit Diesel distributors.
Section 14.6.5.3
Water Pump Leak Test Summary
Test water pump for leaks as follows:
- Ensure weep hole is clear.
-
Refer to "14.6.1 Lubricating Oil"
for the exhaust caution before preceding. Run engine and look for coolant leaking from weep hole.
- Do not replace water pump due to chemical streaks.
- Replace the water pump if coolant is leaking or dripping.
- Run engine and check for oil leaks from weep hole.
- If oil leak is observed, remove the water pump and conduct an oil analysis; refer to publication 7SE270 found on the DDC extranet at http://192.135.85.10/support/on-highway/manuals/Lubricants_Fuels_Coolants/7se270.pdf. Then replace water pump as needed.
- Test and reformulate the coolant to proper glycol and SCA concentrations per the Service Manual Maintenance schedule as indicated in the engine operators guide or DDC publication, 7SE298, available from authorized Detroit Diesel distributors.
Section 14.6.6
Test Procedure for DDEC Engines Equipped with Low Coolant Level Sensor (CLS)
The following test procedure is for engine cooling systems that are equipped with a low coolant level sensor mounted in the top tank of the radiator or the heat exchanger. This sensor must be tested annually or every 100,000 miles (161,000 km), whichever comes first.
|
HOT COOLANT |
|
To avoid scalding from the expulsion of hot coolant, never remove the cooling system pressure cap while the engine is at operating temperature. Wear adequate protective clothing (face shield, rubber gloves, apron, and boots). Remove the cap slowly to relieve pressure. |
- Allow the engine to cool to ambient temperature.
- Turn ignition switch on and verify no coolant level sensor codes. (DO NOT START ENGINE.)
- Reduce coolant level below CLS level.
- Check "stop engine light". It should illuminate within 10 seconds, indicating low coolant level.
- If light illuminates, system is working properly.
- If light does not illuminate, refer to "14.6.6.1 Stop Engine Light Did Not Illuminate" .
- Fill coolant to proper level. Refer to "14.6.4 Cooling System" .
Section 14.6.6.1
Stop Engine Light Did Not Illuminate
If "stop engine light" did not illuminate, use the following procedure:
- Check wiring harness and mating connector for damaged wires or pins.
- Remove and clean sensor. Wash with mild detergent and rinse with clean water.
- Submerge sensor in container of water up to connector with wiring harness connected.
- Turn ignition switch on. (DO NOT START ENGINE.)
- Slowly remove sensor from water.
- The light should illuminate, indicating low coolant level.
- If light does illuminate, system is working properly.
- If light still does not illuminate, replace sensor and return it to DDC.
Section 14.6.7
Turbocharger
Inspect the mountings, intake and exhaust ducting and connections for leaks. Check the oil inlet and outlet lines for leaks and/or restrictions to oil flow. Inspect water-cooled turbochargers for coolant leaks. Inspect impeller blades for oil, excessive sooting and excessive end play. Check for unusual noise or vibration and, if excessive, remove the turbocharger and correct the cause. Refer to "6.5.2 Removal and Cleaning of Turbocharger" .
Section 14.6.8
Battery
On batteries equipped with charge indicator eyes, periodically check for adequate charge. If batteries are the filler-cap type, check the level of the electrolyte every 100 hours or every 12,000 km (7,500 miles). In warm weather, however, check more frequently due to a more rapid loss of water from the electrolyte. Electrolyte should be maintained in accordance with the recommendations of the battery manufacturer. Periodically remove, check and clean battery post terminals and connections. Replace corroded or damaged parts. Refer to "9.3.2 Removal and Cleaning of Storage Battery" .
Section 14.6.9
Drive Belts
New standard vee-belts will stretch after the first few hours of operation. Refer to "14.6.1 Lubricating Oil" for the exhaust caution before preceding. Run the engine for 10 to 15 minutes at 1200 rpm to seat the belts, then readjust the tension. Check the belts and tighten the fan drive, battery charging alternator and other accessory drive belts after 1/2 hour or 24 km (15 miles) and again after 8 hours or 402 km (250 miles) of operation. Thereafter, check the tension of the drive belts every 100 hours or 12,000 km (7,500 miles) and adjust, if necessary. Belts should be neither too tight nor too loose. Belts that are too tight impose excess loads on the crankshaft, fan and/or alternator bearings, shortening both belt and bearing life. Excessively overtightened belts can result in crankshaft breakage. A loose belt will slip and may cause damage to accessory components.
Replace ALL belts in a set when one is worn . Single belts of similar size should not be used as a substitute for a matched belt set. Premature belt wear can result because of belt length variation. All belts in a matched belt set are within 0.81 mm (0.032 in.) of their specified center distances.
When installing or adjusting an accessory drive belt, be sure the bolt at the accessory adjusting pivot point is properly tightened, as well as the bolt in the adjusting slot.
Adjust the belt tension as listed in Table "Fan Drive Belt Tensioning" and listed in Table "Alternator Drive Belt Tensioning" , using J–41251–B .
|
Fan Drive Single Belt |
Fan Drive 2 or 3 Belts |
|
355 - 455 N (80-100 lb) |
266 - 355 N (60-80 lb) |
|
BELT |
NEW |
USED |
|
Two 1/2 in. Vee-Groove |
556 N (125 lb) |
445N (100 lb) |
|
2-Groove Powerband® |
890 N . (200 lb) |
667 N (150 lb) |
|
12-Rib Poly-Vee 50 DN Alternator |
1,557 N (350 lb) |
1,112 N (250 lb) |
|
6-Rib Poly-Vee |
979 N (220 lb) |
801 N (180 lb) |
If a belt tension gage is not available, adjust the belt tension so that a firm push with the thumb, at a point midway between the two pulleys, will depress the belt 12.70-19.05 mm (0.500 -0.750 in.).
Note: When installing or adjusting an accessory drive belt, ensure the bolt at the accessory adjusting pivot point is properly tightened, as well as the bolt in the adjusting slot.
Note: Drive belts (vee and poly-vee) should be replaced every 2,000 hours or 161,000 km (100,000 miles).
A single poly-vee belt is used with the 50 DN Alternator. The 50 DN alternator drive belt tension is set at 1558 N (350 lb) during engine assembly and belt replacement. A new belt loses tension rapidly during the first few minutes of operation. Therefore, it is important to check the tension after 30 minutes of operation. Allow the belt to cool with the engine off for 30 minutes before measuring tension.
- If the tension on the belt is greater than or equal to 1115 N (250 lb), no further tensioning is required.
- If the tension on the belt is less than 1115 N (250 lb), tension the belt to 1115 N (250 lb).
Periodic tensioning of the belt is required to maximize belt life. The belt tension should be measured once per month or every 12,000 km (7,500 miles), whichever comes first.
A belt tensioning tool is available from Detroit Diesel, (J–41251–B) . The gage is calibrated from 779 to 1558 N (175 to 350 lb). The following procedure will describe proper use of the belt tensioning tool:
NOTICE: |
|
Failure to properly orient the drive belt when installing it over the pulleys may result in belt damage at engine startup. |
- Poly-vee belts are very sensitive to undertension. Without a gage and proper tension measurement, the belt tension will probably be too low. Undertension wears belts rapidly and will lead to premature belt failure.
- Measure the belt tension between the alternator drive pulley and the upper idler pulley, or between the upper idler pulley and the alternator pulley.
NOTICE:
Do not let gage handle snap back after pressing handle when not installed on belt under tension. Broken gear will result.
- Fully press the plunger on the belt gage. The belt must pass between the hook and the leg pads. The entire belt width must be supported by the hook and leg pads.
- Use quick release on the gage handle. Read tension on the face of the gage. Repeat the measurement 2 or 3 times to ensure accuracy.
- The support legs on the gage should not contact pulleys or any other engine hardware.
- Keep gage clean. Dirt will wear out the leg pads.
Section 14.6.9.1
Inspect for Rib Cracking
As a poly-vee belt goes through its natural life, it passes through several phases:
- After an extended time in service, minor rib cracks may appear, usually one or two cracks per inch of belt. See Figure
"Minor Rib Cracking"
. This condition is considered normal.

Figure 8. Minor Rib Cracking
- A replacement concern occurs when the belt ribs exhibit severe multiple cracking (see Figure
"Severe Rib Cracking"
). This leads to "chunking" (breaking away of rib material). See Figure
"Rib Chunking "
.

Figure 9. Severe Rib Cracking

Figure 10. Rib Chunking
- When severe cracking or rib "chunking" appears, belt replacement is required.
Section 14.6.9.2
Inspect for Rib Sidewall Glazing
When the ribs appear to have a shiny surface that is hard and brittle, it is usually a symptom of belt slippage. This results from inadequate tension, extreme temperature, or both. Both characteristics will lead to severe cracking and failure, often with little advance warning. If this happens, locate the cause and correct before installing a new belt.
Section 14.6.9.3
Inspect for Belt Wear
Accelerated wear on any part of the belt fabric backing, tensile cord, or rib rubber is a concern and should be investigated. The causes of accelerated wear are:
- Drive misalignment - Misalignment must not exceed 1.59 mm (0.125 in.) for each 305 mm (12.0 in.) of belt span
- Incorrect belt length
- Environmental conditions - Temperature, excessive exposure to engine fluids, etc.
- Abrasive material - Stones, sand, metal shavings, etc.
Section 14.6.9.4
Inspect for Foreign Objects
Premature failure may be caused by the belt coming in contact with a foreign object.
NOTICE: |
|
Any object protruding into the path of the belt drive that contacts the belt will cause damage and failure of the belt. |
Prior to installing a new belt, verify removal of any foreign objects protruding into the belt path.
Section 14.6.9.5
Inspect for Noise Vibration
Much effort has gone into the design of each poly-vee belt drive in order to prevent noise vibration. However, field problems occasionally occur. Some causes of noise vibration are:
- Misalignment - This may cause a chirping noise, especially at or near idle speed.
- Mounting - Rigid bracketing of accessories is a must for acceptable free belt span vibration.
Note: Some span vibration is to be expected during the range of engine speed and accessory loading.
- Belt tension - Insufficient belt tension may cause a high - pitched howl (squeal) or rasping sound during engine acceleration or deceleration.
Section 14.6.10
Air Compressor
Remove and clean all air compressor air intake parts every 150 hours or 24,000 km (15,000 miles). Refer to "11.1.5 Cleaning and Removal of the Original-type Air Compressor" . To clean either the hair-type or polyurethane-type compressor air strainer element, saturate and squeeze it in fuel oil, or any other cleaning agent that would not be detrimental to the element, until it is dirt-free. Then, dip the element in lubricating oil and squeeze it dry before placing it back in the air strainer.
For replacement of the air strainer element, contact the nearest servicing dealer; replace with the polyurethane element, if available.
Every 12 months or 30,000 miles (48,000 km) [300 hours for non-vehicle applications] tighten the air compressor mounting bolts.
Section 14.6.11
Air Cleaner
Inspect the air cleaner element every 24,000 km (15,000 miles) for vehicle engines or more often if the engine is operated under severe dust conditions. Replace the element if necessary. Check the gaskets for deterioration and replace, if necessary. If the dry-type air cleaner is equipped with an aspirator, check for aspirator damage or clogging. Clean and repair as necessary.
Under no engine operating conditions should the air inlet restriction exceed 5.0 kPa (20 inches of H2 O). A clogged air cleaner element will cause excessive intake restriction and a reduced air supply to the engine.
Dry-type air cleaner elements used in on-highway applications should be discarded and replaced with new elements when the maximum allowable air inlet restriction has been reached. No attempt should be made to clean or reuse on-highway elements after these intervals.
Dry-type elements used in industrial applications should be discarded and replaced with new elements after one year of service or when the maximum allowable air intake restriction has been reached, whichever comes first. In cases where the air cleaner manufacturer recommends cleaning or washing elements, the maximum service life is still one year or maximum restriction. Cleaning, washing and inspection must be done per the manufacturer's recommendations, if any. Inspection and replacement of the cover gaskets must also be done per the manufacturer's recommendations, if any.
Section 14.6.12
Lubricating Oil Filter
Refer to "3.5.1 Replacement of Oil Filter" .
Section 14.6.13
Fuel Filters (Diesel)
Refer to "2.10.2 Replacement of Fuel Filter" .
Section 14.6.14
Fuel Filters (Natural Gas)
The precision fuel metering systems of the Series 60G engine require that a fuel filter be used to screen the fuel of liquids and debris that may be carried along with the fuel in the pipeline.
The filter should not allow infiltration of particles larger than 0.05 mm (0.002 in.), and should have a replaceable element with a high capacity for accumulated dust.
The restriction offered by the filter should not exceed 30 mbar (12 inches H2 O).
The fuel system pressure requirements as stated in the performance curves must be maintained AFTER any pressure losses caused by the filter.
A suggested fuel filter manufacturer is: MAXITROL Model: GF80-1-1616; MAXITROL Co., 23555 Telegraph Road, PO Box 2230, Southfield, MI 48037; Phone: 248-356-1400, FAX: 248-356-0829
Install the filter properly with gas flowing as indicated by the arrow on the casting. It is also important to leave sufficient space above the cover to allow for removal of the filter insert. Frequency of filter insert maintenance is dependent upon the associated pressure drop at the filter. If the inlet fuel pressure to the engine regulator falls below the specified minimum, engine performance will be degraded.
Before changing the fuel filter, turn off the manual control fuel lever. Start and run the engine until the engine stops. This will eliminate most of the residual gas pressure when removing the filter or draining.
Check carefully for gas leaks immediately after the filter has been installed and the gas turned on. Do this before attempting to operate the engine. Use a rich liquid soap solution or other accepted leak tester on the area between the cover and housing, and at the pipe connections. Never operate the engine if leakage is detected.
Section 14.6.15
Coolant Filter and Water Pump
Inspect the water pump drain hole every 6 months, ensuring it is open. A small chemical build up or streaking at the drain hole may occur, but this is not an indication of a defective water pump or seal. If coolant does not leak from the drain hole under normal operating conditions, do not replace the water pump. If the cooling system is protected by a coolant filter and conditioner, the element should be changed every 24,000 km (15,000 miles). Use the proper coolant filter element in accordance with instructions given under coolant specifications. Refer to "5.4.7 Coolant Inhibitor Elements" .
Section 14.6.16
Cranking Motor
Refer to OEM maintenance guidelines.
Section 14.6.17
Air System
It is important with turbocharged engines that all the connections in the air system be checked to ensure they are tight. Check all hoses and ducting for punctures, deterioration or other damage and replace, if necessary.
Every 250 hours or one year, whichever comes first, remove the square head recess plugs (2) from the bottom of the charge air cooler and drain. reinstall plugs and tighten securely.
Refer to OEM maintenance guidelines.
Section 14.6.18
Exhaust System
Check the exhaust manifold retaining bolts and other connections for tightness. Check for proper operation of the exhaust pipe rain cap, if so equipped.
Refer to OEM maintenance guidelines.
Section 14.6.19
Engine (Steam Clean)
Refer to OEM maintenance guidelines.
NOTICE: |
|
Do not apply steam or solvent directly on the battery charging alternator, starting motor, DDEC components, sensors, or other electrical components, as damage to electrical equipment may result. |
Steam clean the engine and engine compartment.
Section 14.6.20
Radiator
Inspect the exterior of the radiator core every 12 months, 48,000 km (30,000 miles), or 300 hours for non-vehicle applications. If necessary, clean it with a quality grease solvent, such as mineral spirits, and dry it with compressed air. Do NOT use fuel oil, kerosene or gasoline. It may be necessary to clean the radiator more frequently if the engine is being operated in extremely dusty or dirty areas.
Refer to OEM maintenance guidelines.
Section 14.6.21
Oil Pressure
Under normal operation, oil pressure is noted each time the engine is started. If equipment has warning lights instead of rather than pressure indicators, the pressure should be checked and recorded every 96,000 km (60,000 miles) for vehicle engines.
To check normal operating oil pressure; refer to "12.5 Operating Conditions" .
Section 14.6.22
Battery Charging Alternator
Inspect the terminals for corrosion and loose connections and the wiring for frayed insulation.
Refer to OEM maintenance guidelines.
Section 14.6.23
Engine and Transmission Mounts
Check the engine and transmission mounting bolts and the condition of the mounting pads every 600 hours or 96,000 km (60,000 miles). Tighten and repair as necessary.
Refer to OEM maintenance guidelines.
Section 14.6.24
Crankcase Pressure
Check and record the crankcase pressure every 600 hours - 96,000 km (60,000 miles). Refer to "14.6.25 Crankcase Pressure Test Without Dynamometer" .
Section 14.6.25
Crankcase Pressure Test Without Dynamometer
To check crankcase pressure without a dynamometer a crankcase pressure sensor kit is available to measure crankcase pressure using existing vehicle wiring. The sensor is installed into the dipstick tube and plugged into the oil pressure sensor harness. The crankcase sensor is connected to the DDEC® ECM and will record the crankcase pressure as oil pressure readings used for conversion to kPa (inches of H2 O).
Assemble crankscase pressure components as follows:
- Install three seals on crankcase pressure sensor adaptor.
- Thread crankcase pressure sensor into adaptor. See Figure "Crankcase Pressure Sensor Kit Components" .

|
1. Crankcase Pressure Sensor |
3. Seals |
|
2. Sensor Adaptor Tube |
4. Sensor Harness |
Figure 11. Crankcase Pressure Sensor Kit Components
To check crankcase pressure use the following procedure:
- Remove the dipstick from the engine.
- Insert adaptor into dipstick tube.
- Connect crankcase pressure sensor harness to sensor and route harness over engine so as to avoid hot exhaust components.
- Unplug the wiring harness from the oil pressure sensor on the left rear of the block, and plug the crankcase pressure sensor harness into the oil pressure sensor wiring.
- Plug Diagnostic Data Reader (DDR) into the vehicle diagnostic port plug inside cab of truck.
- Start and run vehicle until normal operating temperatures are reached before beginning the test.

PERSONAL INJURY
To avoid injury from loss of vehicle/vessel control, the operator of a DDEC equipped engine must not use or read any diagnostic tool while the vehicle/vessel is moving.
- With engine at operating temperature, have an assistant trigger a snapshot while the vehicle is operating at 1200 to 1350 RPM at full throttle using a loaded trailer to maintain 100% load.
- Print the reading, including RPM, %LOAD, OIL PRESSURE, OIL TEMPERATURE, COOLANT TEMPERATURE and TURBO BOOST PRESSURE.
- Refer to conversion chart listed in Table "Acceptable Oil Pressure Versus Crankcase Pressure Limits" to convert oil pressure reading to inches of H2 O crankcase pressure.
|
OIL PRESSURE READING psi |
kPa |
Crankcase Pressure in H2 O |
|
30.0 |
207 |
0.00 |
|
31.0 |
214 |
0.47 |
|
32.0 |
221 |
0.95 |
|
33.0 |
228 |
1.43 |
|
34.0 |
234 |
1.91 |
|
35.0 |
241 |
2.39 |
|
36.0 |
248 |
2.87 |
|
36.4 |
251 |
3.0 |
|
37.0 |
255 |
3.35 |
|
38.0 |
262 |
3.83 |
|
38.4 |
265 |
4.0 |
|
39.0 |
269 |
4.31 |
|
40.0 |
276 |
4.79 |
|
41.0 |
283 |
5.27 |
|
42.0 |
290 |
5.75 |
|
43.0 |
296 |
6.23 |
|
44.0 |
303 |
6.70 |
|
45.0 |
310 |
7.18 |
|
46.0 |
317 |
7.66 |
|
47.0 |
324 |
8.14 |
|
48.0 |
331 |
8.62 |
|
49.0 |
338 |
9.10 |
|
50.0 |
345 |
9.58 |
|
51.0 |
352 |
10.06 |
|
52.0 |
359 |
10.54 |
|
53.0 |
365 |
11.02 |
|
54.0 |
372 |
11.50 |
|
55.0 |
379 |
11.98 |
|
56.0 |
386 |
12.46 |
|
57.0 |
393 |
12.94 |
|
58.0 |
400 |
13.41 |
Section 14.6.26
Fan Hub
If the fan bearing hub assembly has a grease fitting, use a hand grease gun and lubricate the bearings with one shot of Mobilgrease® Hp, or an equivalent lithium-base multi-purpose grease every 160,000 km (100,000 miles) for vehicle engines. Care should be taken not to overfill the housing.
Refer to OEM maintenance guidelines.
Mobilgrease® is a registered trademark of the Mobil Corporation.
Section 14.6.27
Thermostats and Seals
Inspect the thermostats and seals every 24 months. Refer to "4.4.2.1 Inspection of Thermostats" . The thermostats and seals should be replaced every 322,000 km (200,000 miles) for vehicle engines.
Section 14.6.28
Intake System
Because natural gas is mixed with the air before the turbocharger on the Series 60G engine, special precautions and inspections are required. Inspect the fuel system components (regulator, PSV, and mixer), intake ducting, turbocharger compressor connections, charge air cooler connections, throttle connections, and intake manifold connections for leaks. Any leak in the intake system downstream of the mixer will result in reduced engine performance and the possible release of a combustible mixture of fuel/air into the atmosphere. The charge air cooler should be tested for leaks as recommended by the manufacturer.
The throttle used on the Series 60G engine is fully enclosed, automatically calibrated at engine start up and requires no adjustment or maintenance. The throttle is serviced as a complete unit.
Section 14.6.29
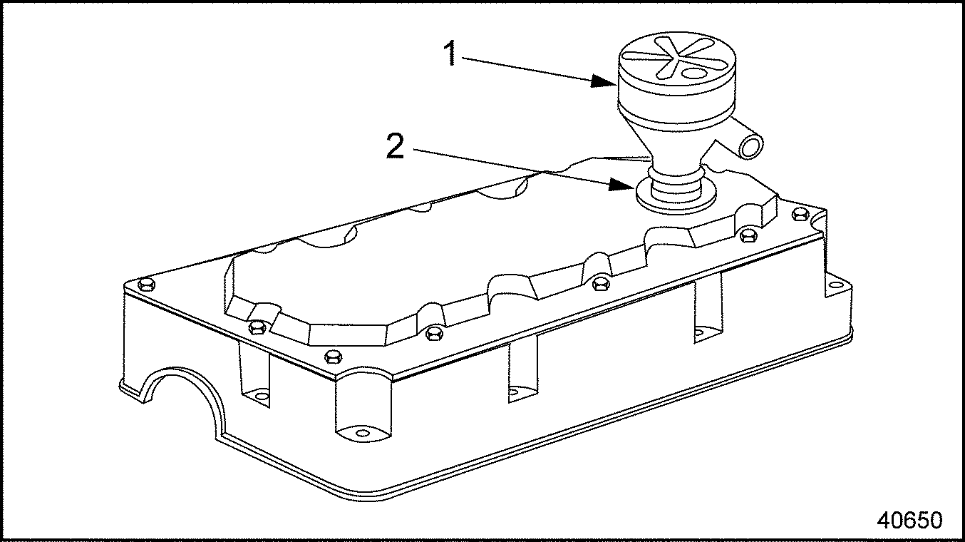
Crankcase Breather
Remove the internally mounted (in the engine rocker cover for diesel engines and on front gear case cover for natural gas engines) crankcase breather assembly annually (vehicle engines) and wash the steel mesh pad in clean fuel oil. Refer to "1.6.6 Disassembly of Rocker Cover" . This cleaning period may be reduced or lengthened according to the severity of service.
The rocker cover-mounted breather assembly (part number 23512984) and seal ring (part number 23515211) used in the closed crankcase breather system should be replaced every 4000 engine operating hours. These parts are not reusable and no attempt should be made to clean or reuse them. See Figure "Rocker Cover-Mounted Breather Location" .

|
1. Breather |
2. Seal |
Figure 12. Rocker Cover-Mounted Breather Location
Section 14.6.30
Engine Tune-up
There is no scheduled interval for performing an engine tune-up. As long as the engine performance is satisfactory, no tune-up should be needed.
The valve lash and injector heights on Series 60 diesel-fueled engines must be measured and, if necessary, adjusted after the first 96,000 km (60,000 miles) or 24 month period, whichever comes first. Once the initial measurements and adjustments have been made, any changes beyond this point should be made only as required to maintain satisfactory engine performance.
Refer to "13.2 Valve Lash, Injector Height (Timing) and Jake Brake® Lash Adjustments" of this service manual for valve lash and injector height adjustment procedures.
NOTICE: |
|
Failure to measure valve clearances and injector heights at the required initial period and make necessary adjustments may result in gradual degradation of engine performance and reduced fuel combustion efficiency. |