Section 1.11
Flywheel
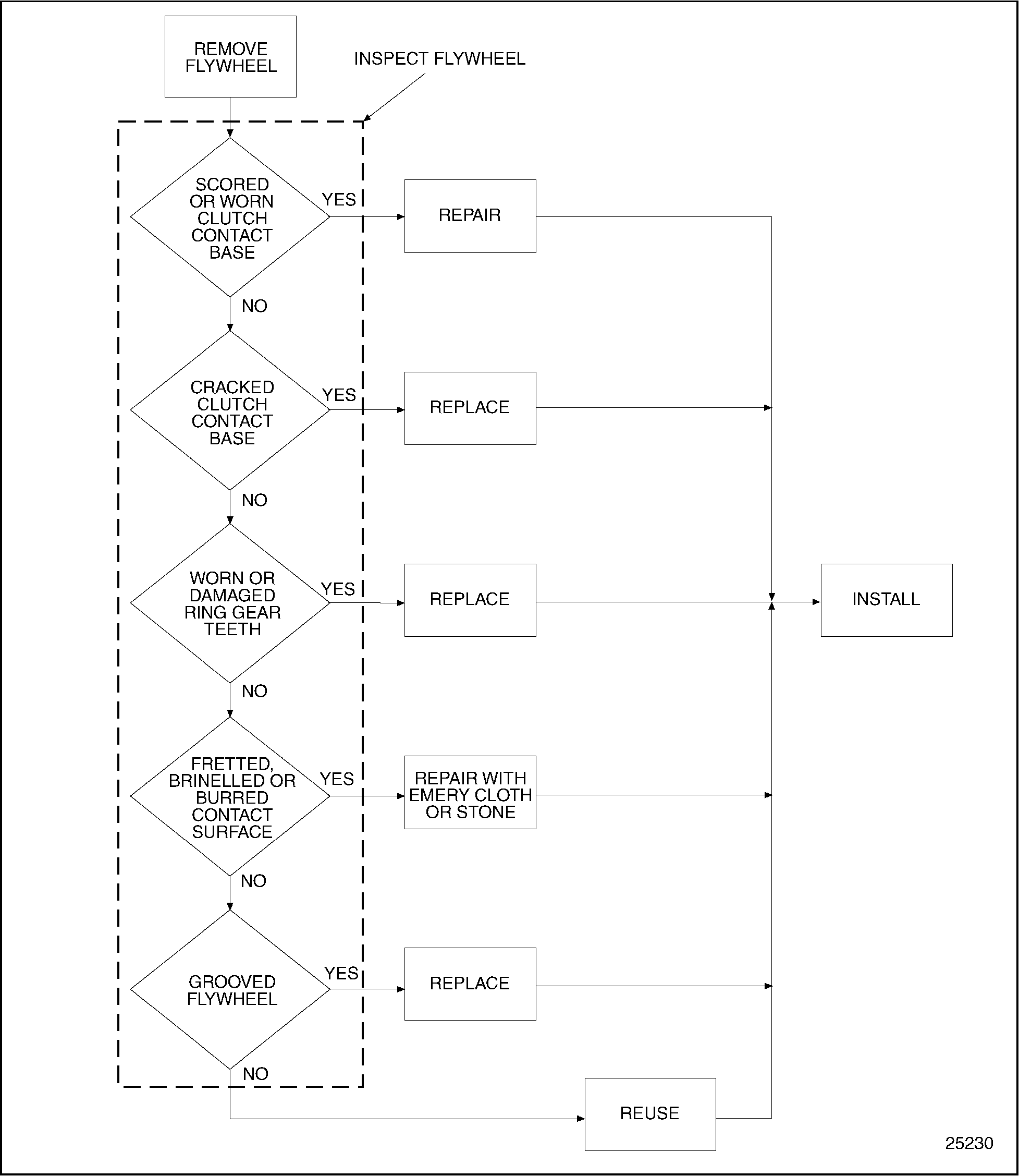
To determine if repair is possible or replacement is necessary, perform the following procedure. See Figure "Repair or Replacement of Flywheel Flowchart" .

Figure 1. Repair or Replacement of Flywheel Flowchart
Section 1.11.1
Removal
Remove the flywheel as follows:
Note: The rear oil seal can be serviced in chassis. The procedure is performed as part of engine overhaul and separately, when required.
- Remove two (2) flywheel mounting bolts located at the 3 and 9 o'clock positions. Install two (2) guide dowel pins at these locations. See Figure
"Flywheel Removal "
.

1. Flywheel Housing
3. Dowel Pins
2. Flywheel
4. Flywheel Mounting Bolts (12)
Figure 2. Flywheel Removal
- Remove remaining ten (10) flywheel mounting bolts.
- Slide flywheel out of the flywheel housing and off guide dowel pins.
Note: With flywheel removed, guide dowel pins can be removed from crankshaft flange.
| Series 40E Service Manual - 6SE410 |
| Generated on 10-13-2008 |