Section 3.2
Oil Pump
The gear-type oil pump, see Figure "Oil Pump Mounting" , is mounted to the front bulkhead of the balance support and is gear driven from the front end of the crankshaft through the oil pump idler gear.
Note: Effective with engine serial number 4R25678 manufactured on September 18, 1998, an improved oil pump and balance shaft assembly is used. The oil pump assembly can be identified by the increased material thickness in the bolt hole location.

Figure 1. Oil Pump Mounting
The drive gear is pressed on the driveshaft, which is supported inside the housing on two bushings. The driven gear is pressed on the driven gear shaft, which is supported inside the housing on two bushings.
A plunger-type relief valve is attached to the adaptor at the end of the oil supply tube. The relief valve bypasses oil back to the pan when the pressure in the pump exceeds 724 kPa (105 lb/in.2 ).
The oil pump helical gears rotate inside a housing. See Figure "Oil Pump and Parts Components" .

|
1. Bolt |
6. Oil Pump Assembly |
|
2. Relief Valve |
7. O-rings (2) |
|
3. Gasket |
8. Oil Feed Tube |
|
4. Balance Shaft Assemblies |
9. Pickup Tube and Brackets |
|
5. Thrust Plate Bolt |
10. Pickup Tube Gasket |
|
|
11. Regulator Valve |
Figure 2. Oil Pump and Parts Components
An inlet pipe assembly, with screen, is attached to the inlet opening in the pump body. The screen end of the inlet pipe assembly is supported with brackets mounted to the balance support.
The inlet screen is located below the oil in the pan and serves to strain out any foreign material which might damage the pump.
Section 3.2.1
Repair or Replacement of Oil Pump
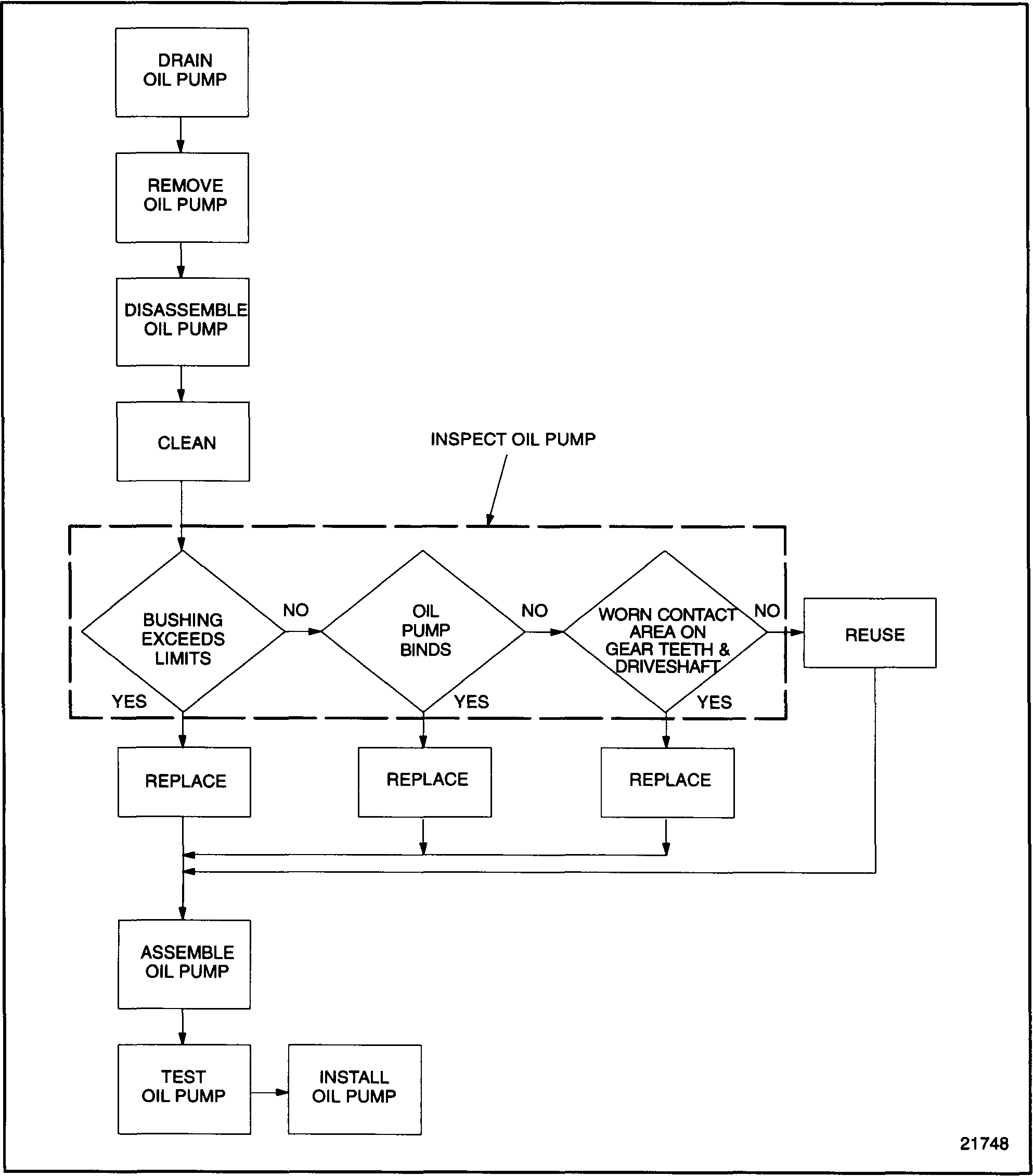
To determine if repair is possible or replacement is necessary, perform the following procedure. See Figure "Flowchart for Repair or Replacement of Oil Pump" .

Figure 3. Flowchart for Repair or Replacement of Oil Pump
Section 3.2.2
Cleaning and Removal of Oil Pump
Precleaning is not necessary to remove the oil pump.
To remove the oil pump, refer to "1.28.2 Cleaning and Removal of the Balance Shaft and Oil Pump Mechanism" .
Section 3.2.3
Disassembly of Oil Pump
Observe the position of all parts including the oil pickup tube and outlet pipe during disassembly to facilitate reassembly of the pump.
Disassemble the oil pump as follows:
- Set cylinder No. 1 at top dead center by barring the engine over until the piston reaches the top of the cylinder. The cylinder will then be at top-dead-center (TDC).
- Drain the engine oil. Refer to "13.5.1 Lubricating Oil" .
- Remove the oil pan. Refer to "3.9.2 Cleaning and Removal of Oil Pan" .
- Remove the two bolts that fasten the oil suction tube braces to the balance support. See Figure
"Oil Pump Removal"
.

1. Balance Shaft Assembly
7. Gasket
2. Thrust Plate Bolt
8. Pickup Tube and Brackets
3. Oil Pump Assembly
9. Adaptor
4. Bolt
10. Relief Valve
5. O-Rings
11. Regulator Valve
6. Oil Feed Tube
Figure 4. Oil Pump Removal
- Remove the bolts that attach the suction tube flange to the oil pump body and remove the pickup tube assembly.
- Install the oil pump gear holding tool J 39816 .
- Support the balance shaft assembly on the center and front bulkhead using tool J 39814 .
- Remove the nine bolts that fasten the balance assembly to the cylinder block and lower the assembly.
- Lift the balance assembly from the transmission stand, turn it over and set it on a clean working surface using care not to damage the locating dowels.
Section 3.2.3.1
Inspection of Oil Pump
Inspect the pump as follows:
|
EYE INJURY |
|
To avoid injury from flying debris when using compressed air, wear adequate eye protection (face shield or safety goggles) and do not exceed 276 kPa (40 psi) air pressure. |
- Wash all parts in clean fuel oil and dry with compressed air.
- Inspect the bushings in the pump body and cover.
- The shaft-to-pump cover bushing clearance should not exceed 0.089 mm (0.0035 in.).
- If clearance exceeds 0.089 mm (0.0035 in.), replace bushing.
NOTICE:
The use of excessively worn gears will result in low engine oil pressure which, in turn, may lead to serious engine damage.
- Inspect the oil pump gears.
- Check to see if the gears turn freely in the pump housing.
- If gear binds, replace it with a new gear.
- Inspect gear teeth and driveshaft bushing contact areas.
- Check for worn or scored contact areas on gear teeth and driveshaft.
- If area is worn scored, replace gear and driveshaft assemblies with new parts, or replace the complete pump assembly.
Section 3.2.4
Assembly of Oil Pump
Assemble the oil pump as follows: See Figure "Oil Pump Assembly" .

|
1. Oil Pump Idler Shaft |
11. Oil Pump Body |
|
2. Oil Pump Bearing |
12. Oil Pump Body Bolt |
|
3. Snap Ring |
13. Washer |
|
4. Bearing Race |
14. Oil Pump Body Bolt |
|
5. Snap Ring |
15. Oil Pump Shaft Gear |
|
6. Oil Pump Idler Gear |
16. Oil Pump Shaft Gear |
|
7. Oil Pump Idler Gear Bushing |
17. Oil Pump Body Bushing |
|
8. Oil Pump Bearing |
18. Oil Pump Body Cover |
|
9. Oil Pump Drive Gear |
19. Bolt |
|
10. Oil Pump Body Bushing |
|
Figure 5. Oil Pump Assembly
- Lubricate the driveshaft bushing with clean engine oil.
- Insert the driveshaft and gear assembly into the pump body. See Figure "Oil Pump Assembly" .
- Position the oil pump assembly on a press, pump body down, supporting the driveshaft. The pump body should be free of the press bed supported by the pump gear contacting the bottom of the pump cavity.
- Coat the bore of the drive gear with a light film of Lubriplate (or equivalent).
- Position drive gear squarely on the end of the shaft.
- Press the drive gear onto the shaft with timing mark side outside until a clearance of 1.00 mm (0.039 in.) is obtained between the inner face of the gear and the pump body. See Figure
"Oil Pump Drive Gear Installation"
.

Figure 6. Oil Pump Drive Gear Installation
Note: A minimum press load of 8.8 kN (1,978 lb) must be obtained when pressing the gear onto the shaft. When completed, an end play of 0.85-1.15 mm (0.033-0.044 in.) must be obtained.
- Lightly coat the driven gear bushing with clean engine oil.
- Insert the driven shaft and gear assembly into the pump body.
- Lightly coat both bushings in the pump cover with clean engine oil.
- Index them with the shafts.
- Install the four cover bolts, hand-tighten.
- Rotate the oil pump by hand. The oil pump must turn freely without binding.
NOTICE:
The cause of oil pump binding must be corrected before installation is complete or severe engine damage may result.
- If binding occurs, stop assembly and disassemble until the cause can be detected and corrected. Refer to "3.2.3 Disassembly of Oil Pump" .
- Torque the four cover bolts to 30-38 N·m (22-28 lb·ft).
Section 3.2.4.1
Test Assembled Oil Pump
Test oil pump as follows:
- Rotate the pump by hand.
- Check for binding.
- If binding occurs, disassemble oil pump again. Refer to "3.2.3 Disassembly of Oil Pump" .
- With a dial indicator mounted on the pump mounting surface, rotate the gear and check the gear run-out. See Figure
"Gear Run-out Measurement"
.

Figure 7. Gear Run-out Measurement
- The run-out may not exceed 0.05 mm (0.002 in.).
- If run-out exceeds 0.05 mm (0.002 in.), disassemble oil pump. Refer to "3.2.3 Disassembly of Oil Pump" .
After testing is completed, finish assembly of oil pump as follows:
- Press cups in idler gear to snap ring.
Note: Tool J 39769 is a holding tool only. Do not torque.
- Install the idler gear, shaft, and tapered roller bearings cone and spacer in the pump housing.
- Align the teeth of the idler gear, so that the "Y" on the gear and the "Y" on the drive gear are aligned.
- Using tool J 39769 , hold the shaft in place, and torque the left-hand threaded bolt to 199-231 N·m (147-170 lb·ft).
- Check the gear lash between gears. Lash should read 0.051-0.203 mm (0.002-0.008 in.). See Figure
"Checking Gear Lash"
.

Figure 8. Checking Gear Lash
Section 3.2.5
Installation of Oil Pump
Perform the following steps to install the oil pump:
- Install the oil pump, taking care to match each of the letters stamped on the oil pump idler gear and oil pump drive gear with the same letter of the left and right side balance shafts. See Figure
"Balance Shaft Drive Gear Timing"
.

Figure 9. Balance Shaft Drive Gear Timing
- When all the gears are aligned correctly, install the M8 bolts and torque to 34 N·m (25 lb·ft).
- Install the four M8 bolts that attach the oil pump to the balance support and torque to 34 N·m (25 lb·ft).
- To aid balancer timing, leave the oil pump gear holding tool J 39816 in place until the balance assembly is installed in the engine.
- Install new o-ring seals on both ends of the oil pump outlet tube and lubricate them with clean engine oil.
- Loosely assemble the left and right side oil inlet tube brackets to the inlet tube using the M10 nuts and bolts.
- Install one end of the oil pump outlet tube into the inlet tee, the other into the pump body.
- Install the inlet tee and attach the relief valve using two M8 bolts and torque to 34 N·m (25 lb·ft).
- Install the regulator valve using two M8 bolts and torque to 34 N·m (25 lb·ft).
- Install the two M10 bolts that attach the left and right side oil inlet tube brackets to the support and torque to 47 N·m (35 lb·ft).
- Tighten the M10 bolts and nuts that fasten the tube bracket assembly to the inlet tube.
- Attach the balancer assembly to the transmission jack stand J 39814 .
- Use guide studs in opposite center holes to properly align the balance shaft support.
- Before attaching the balance shaft assembly to the block, make sure the timing marks are aligned correctly. See Figure
"Oil Pump Torque Sequence"
.

Figure 10. Oil Pump Torque Sequence
- Raise the balance shaft assembly to the cylinder block and attach it using the nine M12 bolts and torque to 115 N·m (85 lb·ft).
- Remove guide studs and install remaining two M12 bolts and torque to 115 N·m (85 lb·ft).
- Remove the oil pump gear holding tool J 39816 from the balance shafts.
- Install the oil pan. Refer to "3.9.3 Installation of Oil Pan" .
| Series 50 Service Manual - 6SE50 |
| Generated on 10-13-2008 |