Section 4.3
Engine Cooling Fan
The engine cooling fan is mounted at the front of the engine and is belt driven by the crankshaft pulley. See Figure "Engine Cooling Fan Location" .

|
1.Engine Cooling Fan |
|
Figure 1. Engine Cooling Fan Location
Section 4.3.1
Repair and Replacement of Engine Cooling Fan
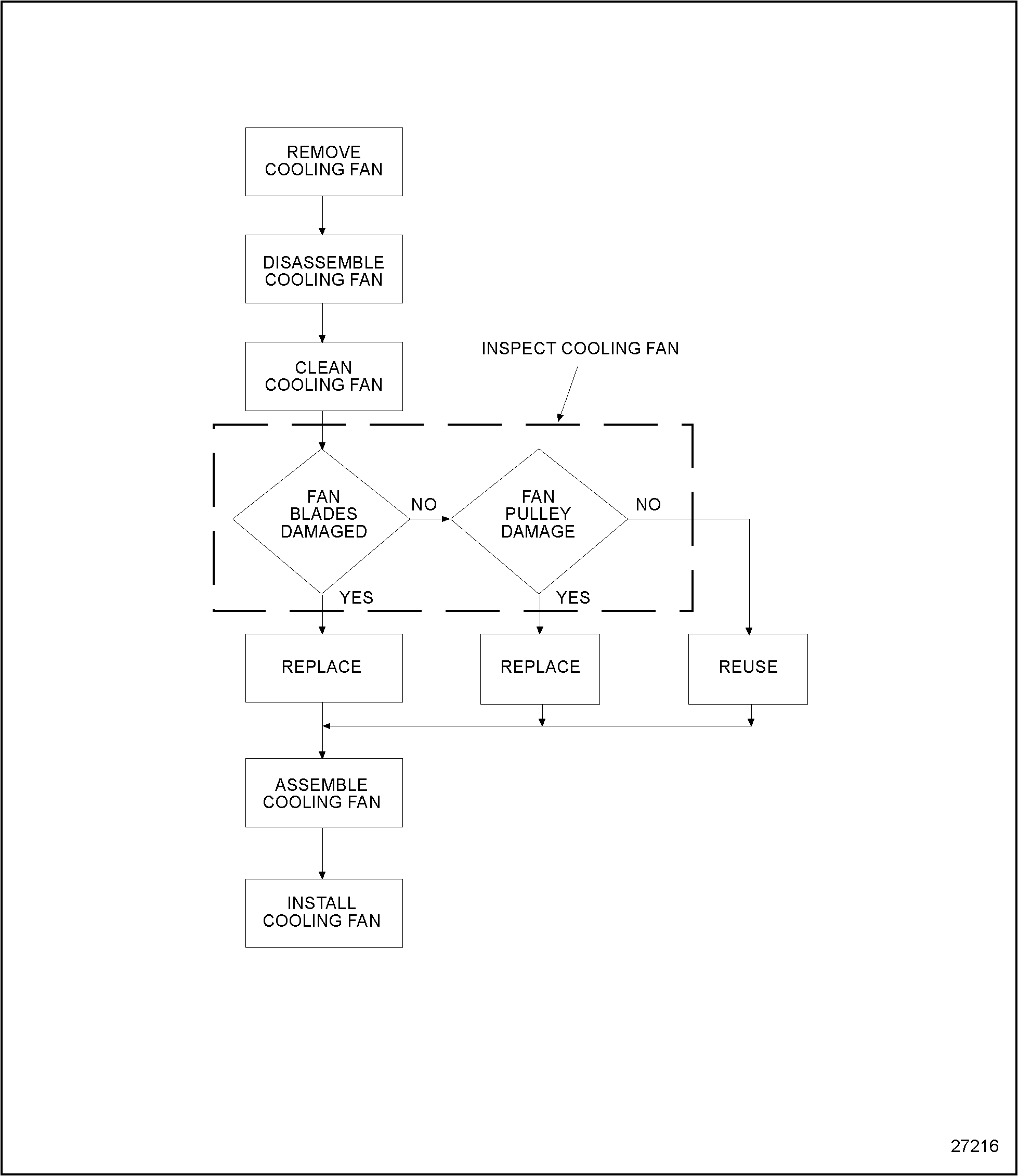
To determine if repair is possible or replacement of the engine cooling fan is necessary perform the following procedure. See Figure "Flowchart for Repair or Replacement of Engine Cooling Fan" .

Figure 2. Flowchart for Repair or Replacement of Engine Cooling Fan
Section 4.3.2
Removal of Engine Cooling Fan
Remove the engine cooling fan as follows:
- Secure water pump pulley with strap belt to prevent rotation.
- Remove fan clutch nut from water pump shaft.
- Remove four fan to clutch nuts.
- Remove fan blade from fan clutch.
Section 4.3.2.1
Cleaning of Engine Cooling Fan
Clean the engine cooling fan as follows:
- Clean fan, fan clutch, and related parts with clean fuel oil.
To avoid personal injury when blow drying, wear adequate eye protection (safety glasses or face plate) and do not exceed 276 kPa (40 lb/in. 2 ) air pressure.
- Dry fan, fan clutch, and related parts with compressed air.
Section 4.3.2.2
Inspection of Engine Cooling Fan
Inspect the engine cooling fan as follows:
- Visually check the fan blades for cracks, chips and other damage.
- If damage is found, replace as necessary. Refer to "4.3.3 Installation of Engine Cooling Fan" .
- If no damage is found, reuse the engine fan. Refer to "4.3.3 Installation of Engine Cooling Fan" .
Section 4.3.3
Installation of Engine Cooling Fan
Install the engine cooling fan as follows:
- Install fan blade to fan clutch and secure with four nuts. Torque to 20 N · m (15 lb · ft).
- Install fan assembly to water pump shaft.
- Secure water pump pulley with strap belt to prevent rotation.
- Install fan clutch nut and secure fan assembly to water pump. Torque to 27 N · m (21 lb · ft).
| Series 638 Service Manual - 6SE648 |
| Generated on 10-13-2008 |