Section 3.9
Oil Cooler (Pre-1991 Engines)
To perform its functions satisfactorily, the lubricating oil must be kept within the proper temperature limits. If the oil is too cold, it will not flow freely. If the oil is too hot, it cannot support the bearing loads, and it cannot carry away enough heat. As a consequence, oil pressure may drop below acceptable limits and oil consumption may become excessive.
While performing its lubricating and cooling functions, the oil absorbs a considerable amount of heat, and this heat must be dissipated by an oil cooler.
Pre-1991 engines use 4, 6, 7, or 8 plate oil coolers, depending on the horsepower. Ensure that the correct oil cooler is used.
The lubricating oil cooler is mounted on the right side of the cylinder block near the water pump. See Figure "Lubricating Oil Cooler (1991 and Later Engines)" .
To ensure continued engine lubrication if the oil cooler becomes plugged, a bypass passage located at the oil inlet to the cooler, allows oil to bypass the cooler and flow directly to the oil gallery in the cylinder block.
Cooling water is circulated through the oil cooler housing completely surrounding the oil cooler core. Therefore, whenever an oil cooler is assembled, care must be taken to have the proper gaskets in place and the retaining bolts tight to ensure good sealing.
A design change was made to the oil cooler housing and the mounting on Series 60 engines built after 6R37023. Because of this change, the two designs are serviced differently.
The coolant outlet oil cooler housing uses two large rubber O-rings seated in a groove in the outlet neck. See Figure "Oil Cooler Housing and Related Parts (Pre-1991 Engines)" .

|
1. Bolt, Oil Cooler Housing-to-Block (10) |
5. O-rings, Large (2) |
|
2. Gasket, Oil Cooler-to-Housing |
6. Oil Cooler Housing |
|
3. O-rings, Small (2) |
7. Pipe Plugs (2) |
|
4. Oil Cooler |
|
Figure 1. Oil Cooler Housing and Related Parts (Pre-1991 Engines)
Two small O-rings are positioned in cylinder block counterbores to seal the lubricating oil passages between the block and the cooler core.
The oil cooler housing is attached to the cylinder block. The flow of oil is from the oil pump, through a vertical passage in the cylinder block, through the full-flow oil filters and then through the oil cooler core and the cylinder block main oil galleries.
Section 3.9.1
Repair or Replacement of Oil Cooler
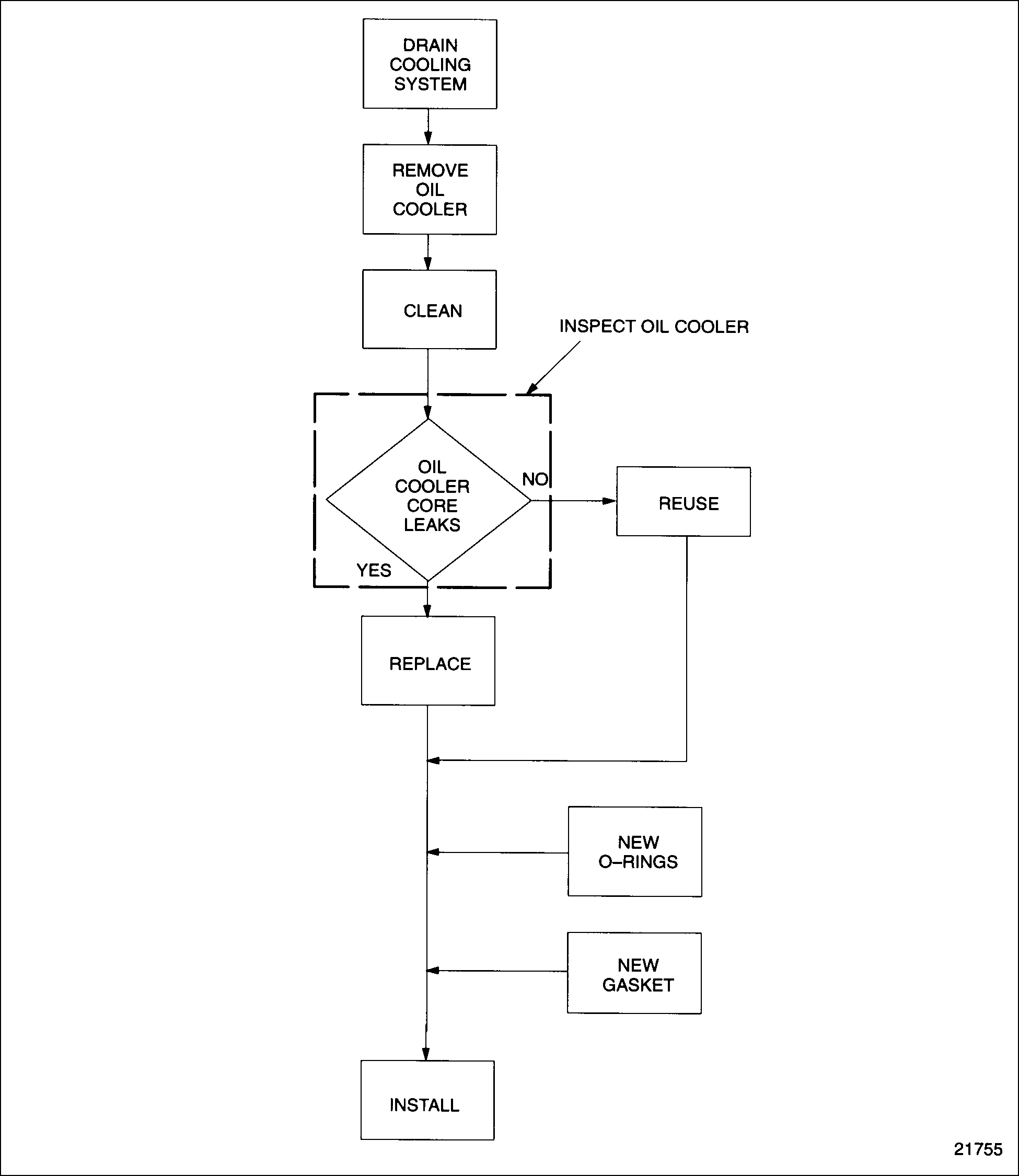
To determine if repair is possible or replacement is necessary, perform the following procedure. See Figure "Flowchart for Repair or Replacement of Oil Cooler" .

Figure 2. Flowchart for Repair or Replacement of Oil Cooler
Section 3.9.2
Removal of Oil Cooler
Remove the oil cooler core and housing as follows:
|
PERSONAL INJURY |
|
To avoid injury from improper use of chemicals, follow the chemical manufacturer's usage, handling, and disposal instructions. Observe all manufacturer's cautions. |
|
PERSONAL INJURY |
|
To avoid injury when using chemical substances, it is essential to observe the manufacturer's instructions for use, safety, and waste disposal. |
|
PERSONAL INJURY |
|
To avoid injury when using caustic cleaning agents, follow the chemical manufacturers usage, disposal, and safety instructions. |
NOTICE: |
|
Do not attempt to clean an oil cooler when an engine failure releases metal particles from worn or broken parts into the lubricating oil. The oil cooler core must be replaced. Otherwise, severe engine damage may result. |
- Drain the cooling system by opening the drain cocks at the right rear of the cylinder block, and in the bottom of the water pump housing.
- Disconnect the hose from the water pump at the lower neck of the oil cooler housing.
- Match-mark the oil cooler core and housing to ensure correct reinstallation.
- Remove the bolts that attach the oil cooler housing and core to the cylinder block.
- Place a pry bar between the oil cooler housing and cylinder block, just below the upper neck. Gently pry the oil cooler housing straight out from the cylinder block. Avoid bending the cooler housing neck that connects into the cylinder block.
- Use a gasket scraper or chisel and a fiber mallet or plastic hammer to separate the oil cooler core and housing.
- Remove all traces of gasket material from the oil cooler and housing.
Section 3.9.3
Cleaning of Oil Cooler
Clean the oil cooler prior to inspection as follows:
- Remove the core from the oil cooler.
- Circulate a solution of Tech Solv 340 through the core passages with a force pump to remove the carbon and sludge.
- Clean the core before the sludge hardens.
- If the oil passages are badly clogged, circulate an alkaline solution through the core and flush thoroughly with clean, hot water.
Clean the outside of the core:
|
PERSONAL INJURY |
|
To avoid injury from improper use of chemicals, follow the chemical manufacturer's usage, handling, and disposal instructions. Observe all manufacturer's cautions. |
|
PERSONAL INJURY |
|
To avoid injury when using chemical substances, it is essential to observe the manufacturer's instructions for use, safety, and waste disposal. |
|
PERSONAL INJURY |
|
To avoid injury when using caustic cleaning agents, follow the chemical manufacturers usage, disposal, and safety instructions. |
- Mix the following solutions: Add one-half pound of oxalic acid to each two and one-half gallons of solution composed of one third muriatic acid and two-thirds water.
- Immerse the core in the solution.
- Watch the process carefully. When bubbling stops (this usually takes from 30 to 60 seconds), remove the core from the cleaning solution.
- Thoroughly flush it with clean, hot water.
- Dip the core in light oil.
Section 3.9.3.1
Inspection of Oil Cooler
Inspect the oil cooler as follows:
NOTICE: |
|
In cases where a leaking oil cooler core has caused contamination of the engine, the engine must be immediately flushed to prevent corrosion to its internal components. Refer to "14.6.4 Cooling System" . |
- Make a suitable plate and gasket using the oil cooler as a template. Use a gasket made from rubber to ensure a tight seal.
- Drill and tap the plate prior to mounting to permit an air hose fitting to be attached at the inlet side of the core. See Figure
"Preparing Oil Cooler Core for Pressure Test"
.

Figure 3. Preparing Oil Cooler Core for Pressure Test
- Attach plate to flanged side of oil cooler core using suitable nuts, washers and bolts.

PRESSURIZED AIR AND FLYING PARTICLES
To avoid injury to eye or face, wear a face shield or goggles when conducting a pressure test.
- Attach an air hose to the air hose fitting.
- Regulate air pressure to 517-690 kPa (75-100 psi) and submerge the oil cooler and plate assembly in a container of water heated to 82°C (180°F).
- Check for leaks as indicated by air bubbles in the water.
- If leaks are indicated, replace the core.
- After the pressure check is completed, remove the plate and air hose from the cooler core.

EYE INJURY
To avoid injury from flying debris when using compressed air, wear adequate eye protection (face shield or safety goggles) and do not exceed 276 kPa (40 psi) air pressure.
- Dry the core with compressed air.
Section 3.9.4
Installation of Oil Cooler
Install the oil cooler core as follows:
- Lubricate the new O-rings with a light coat of petroleum jelly.
- Install the O-rings in the counterbores in the cylinder block.
- Replace the O-rings on the oil cooler housing outlet neck.
- Coat the O-ring with ethylene glycol (coolant).
- Install the O-ring in the groove on the oil cooler housing outlet neck.
- Install the guide studs (J–35786)
into two threaded holes in the cylinder block. See Figure
"Oil Cooler Guide Stud Installation"
.

Figure 4. Oil Cooler Guide Stud Installation
NOTICE:
Use care when installing the oil cooler housing to prevent damaging the outlet neck O-rings on the sharp edges of the opening in the cylinder block. Some cleaning of the block opening is usually needed.
- Install a new gasket on the face of the core that will contact the housing.
- Install the core to the housing and install the assembly on the guide studs.
- Use a fiber mallet or plastic hammer to seat the oil cooler assembly by striking the snout and lower area with several sharp blows.
- Install at least two oil cooler housing-to-cylinder block bolts and finger-tighten.
- Remove the guide studs.
- Install the remaining bolts. Torque the ten bolts to 30-38 N·m (22-28 lb·ft) using the proper sequence. See Figure
"Oil Cooler Housing Bolt Torque Sequence"
.

Figure 5. Oil Cooler Housing Bolt Torque Sequence
- Coat the threads of the pipe plug with Loctite® Pipe Sealer with Teflon® PT-7260 (or equivalent) before installation.
- Position the hose and clamps in place at the lower neck of the oil cooler housing, ensure the clamps are positioned inside the lip on both the housing and tube. Tighten the clamps.
- Close the drain cocks in the cylinder block and water pump housing.
- Fill the cooling system. Refer to "14.6.4 Cooling System" .
- Fill the lubricating system. Refer to "14.6.1 Lubricating Oil" .
- Refer to "12.3 Running" for verification of proper oil cooler installation.
| Series 60 Service Manual - 6SE483 |
| Generated on 10-13-2008 |