Section 8.5
DDEC III Wiring Harness
The DDEC III sensor wiring harness was originally equipped with five metal retaining clips and was secured to the engine cylinder block with bolts. Effective with engines built in May of 1995, three of the metal clips were replaced by three plastic push-in clips. See Figure "Typical DDEC III Wiring Harness" .

Figure 1. Typical DDEC III Wiring Harness
Section 8.5.1
Diagnostic Procedures
Before attempting any diagnosis of the system, basic mechanical checks should be made beforehand to verify that the problem is definitely related to the electrical portion of the system. If the basic mechanical checks fail to locate the problem, start the electrical diagnosis. Refer to DDEC III/IV Single ECM Troubleshooting Guide, 6SE497.
Section 8.5.2
Repair and Replacement of DDEC III Wiring Harnesses
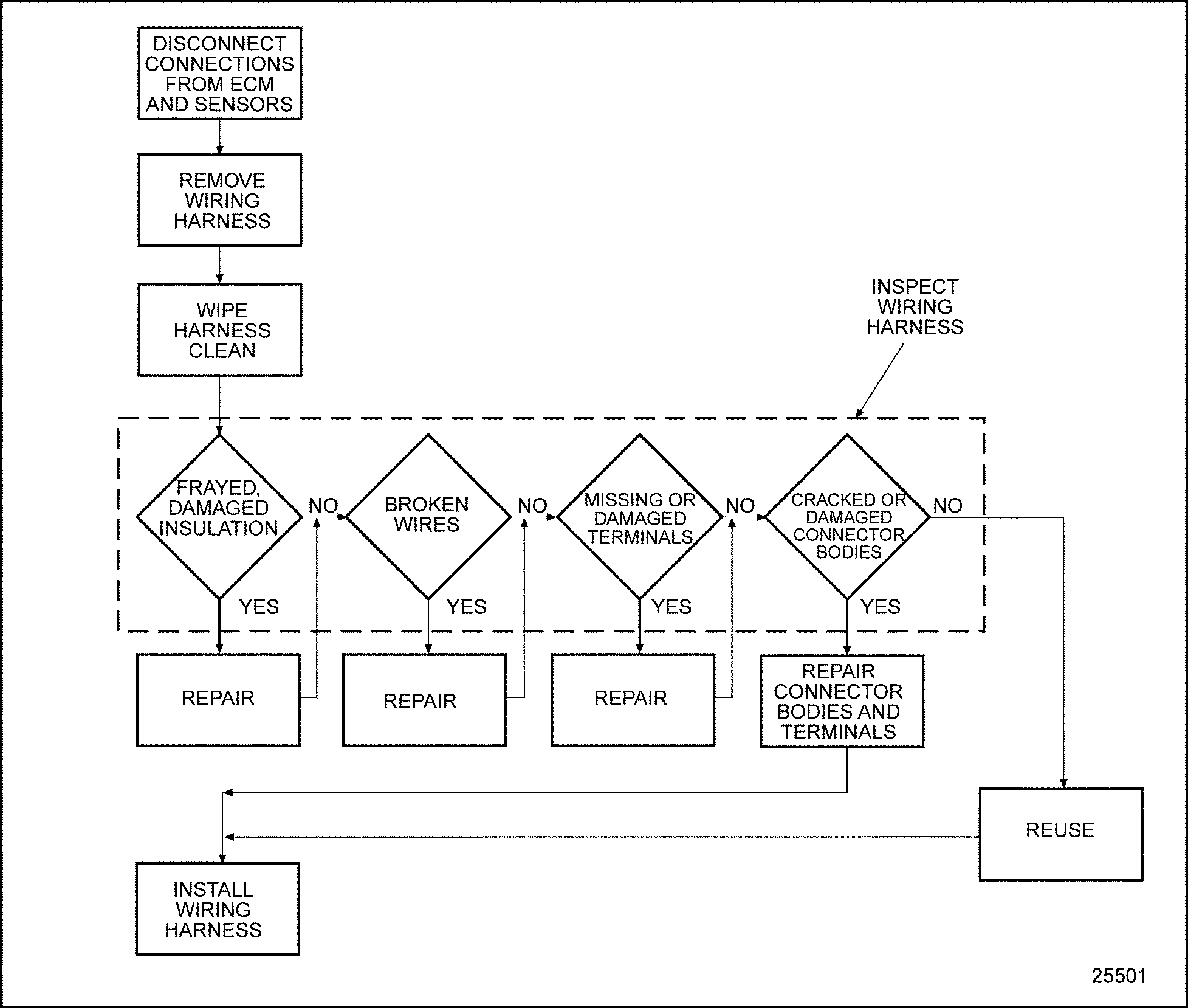
To determine if repair is possible or replacement is necessary, perform the following procedure. See Figure "Flowchart for Repair or Replacement of ECM Wiring Harness" .

Figure 2. Flowchart for Repair or Replacement of ECM Wiring Harness
Section 8.5.3
Removal of DDEC III Wiring Harnesses
Remove the DDEC III sensor wiring harness as follows:
- Disengage the locking tang on each individual sensor connector body. See Figure
"Typical Senor Connector Locking Tang"
.

Figure 3. Typical Senor Connector Locking Tang
- Grasp the connector body and gently pull it from the sensor.
- If the engine has five metal harness clips:
- Remove the five bolts securing the metal harness clips to the engine.
- Proceed to step 6
- If the engine has two metal and three plastic harness clips:
- Remove the two bolts securing the metal harness clips to the engine.
- The plastic harness clips do not require removal from the engine. Open the clips by inserting a tool such as a flat blade screwdriver into the slot on the side and twist to unhook the clip.
NOTICE:
Do not attempt to remove the plastic harness clips from the engine by pulling or forcing them out with a flat tool. This will damage the clip threads, which may make them unusable.
- If removal of the plastic harness attaching clips from the engine is required, unscrew them from the block by rotating them in a counter-clockwise direction.
- Remove the 30-pin connector from the ECM by loosening the connector attaching bolt. Carefully pull the connector from the ECM and remove the harness from the engine.
Section 8.5.4
ECM Harness Requirements
All Series 55 engines equipped with the Optimized Idle option must have Optimized Idle starter relay harness overlay service kit 23520848 installed. If a Series 55 ECM equipped with the DVB (decompression valve brake) engine brake retarder option is replaced, it must be reprogrammed and the the original ECM harness must be replaced. A summary of required harnesses for Series 55 engines is listed in Table "Summary of Required ECM Harnesses for Series 55 Engines " .
|
Programmed ECM Options |
Last 3 ECM Model Number Characters |
RequiredECM Harness |
Starter Relay Harness Overlay Kit |
|
DVB plus Optimized Idle |
AO5 or later |
23550762 |
23520848 |
|
DVB but no Optimized Idle |
AO2 or later |
23550775 |
None |
|
No DVB or Optimized Idle |
AO2 or later |
23550688 |
None |
|
Optimized Idle but no DVB |
AO5 or later |
23550760 |
23520848 |
NOTICE: |
|
All Series 55 engines equipped with the DVB engine brake retarder option and no Optimized Idle must have ECM harness 23550775 installed. This improved harness replaced former harness 23550684 on DVB-equipped Series 55 engines, effective with unit serial number 06L0001281. The improved harness is required due to an ECM hardware change that took effect September 25, 1996. Any Series 55 ECM reprogrammed from this date onward will automatically have the DVB moved to output PWM number 4 .DVB was located at PWM number 3 on the former harness. |
NOTICE: |
|
For proper DVB engine brake and/or Optimized Idle operation, the required ECM harness must be used on all Series 55 engines with the DVB option. If the required harness is not used, the DVB option will be disabled and a code "63" (PWM Number 4 Open) may be logged. |
After installing the required ECM harness, reprogram the ECM if previously replaced and proceed with the installation of the starter relay harness overlay service kit.
Section 8.5.5
Installation of DDEC III Sensor Wiring Harness
Install the DDEC III sensor wiring harness as follows:
- Install the 30-pin connector to the ECM, and tighten the connector body attaching bolt to 0.79-1.47 N · m (7-13 lb · in.) torque.
- If removal of the plastic harness attaching clips from the engine is required, unscrew them from the bolt holes in the block by rotating in a counter-clockwise direction.
- If the engine has five metal harness clips:
- Install the five bolts securing the metal harness clips to the engine. Tighten them to 30-38 N · m (22-28 lb · ft) torque.
- Proceed to step 5
- If the engine has two metal and three plastic harness clips:
- Install the two bolts securing the metal harness clips to the engine. Tighten them to 30-38 N · m (22-28 lb · ft) torque.
- Install new clips by pressing the threaded clip base into the appropriate block bolt hole, as required.
- Place the harness into the open plastic clips and snap the clips shut to retain the harness.
Note: To ensure proper wiring harness support, all missing and damaged plastic harness clips must be replaced.
- Carefully plug the two-pin and three-pin harness connectors into the appropriate sensors.
- If the engine is equipped with the Optimized Idle option, a starter relay harness overlay kit is required. Refer to "8.5.4 ECM Harness Requirements " and refer to "8.5.6 Installation of Starter Relay Harness Overlay Service Kit " .
Section 8.5.6
Installation of Starter Relay Harness Overlay Service Kit
ECM part number 23518645 is used on all Series 55 engines. Before installing the starter relay harness overlay kit, the ECM must be qualified for use with the kit and replaced, if necessary.
Section 8.5.6.1
Qualifying the ECM for use with the Starter Relay Harness Overlay Kit
Qualify the ECM for use as with the harness overlay kit follows:
Refer to the DDEC III ECM serial number/model number label located on top of the ECM.
If the second letter of the ECM serial number is "D," "E," or "F" and the last three characters of the model number are "AO1, " "AO2," "AO3," or "AO4," the ECM must be replaced before the kit can be installed. Following is an example of an ECM that must be replaced:
ECM Serial Number S E 600KZM / ECM Model Number 6DD2368 A03
If the second letter of the ECM serial number is any letter from "G" onward and the last three characters of the model number are "AO5" and later alpha-numeric designations, the ECM does not require replacement before the kit can be installed. Following is an example of an ECM that does not require replacement:
ECM Serial Number S G 6005QM / ECM Model Number 6DD2296 AO5 .
A summary of this procedure is listed in Table "Qualifying ECM for Use with Optimized Idle Overlay Kit" .
|
If Second Letter of ECM Serial Number Is: |
And Last 3 Characters of ECM Model Number Are: |
Disposition of ECM |
|
"D", "E", or "F" |
AO2, AO3, or AO4 |
Replace ECM |
|
"G" and later letters |
AO5 and later alpha-numeric designations |
Use ECM |
Section 8.5.6.2
Installation of Starter Relay Harness Overlay Service Kit Components
Install service kit 23520848 on an Optimized Idle option-equipped Series 55 engine as follows:
- Place the transmission in neutral, set the parking brake, stop the engine, block the vehicle wheels, and close the hood/cab.
- Turn ignition to the On position, but do not start the engine.
-
Locate Optimized Idle starter relay. See Figure
"Optimized Idle System Overview
"
.

Figure 4. Optimized Idle System Overview
-
Remove starter relay from relay block.
Note: The Check Engine Light will illuminate once the relay is removed from the relay block, and a code 63 (PWM driver #3 Open Circuit) will be logged.
-
Measure the voltage between pin 85 of the relay block and a good ground and record the voltage.
- If the voltage is less than 4 VDC, pin 85 is PWM #3. Mark the wire as "PWM #3" and mark the wire attached to pin 86 of the relay coil as "Power".
- If the voltage is greater than 4 VDC, pin 85 is the power side of the relay. Mark the wire as "Power" and mark the wire attached to pin 86 of the relay coil as "PWM#3".
- Open the hood/cab.
- Using the DDR (diagnostic data reader) select "Calibration Configuration," then select ECM inputs and outputs.
- Arrow through the selections to find the pin position configured for "Park Brake Interlock."
- Locate the appropriate wire in the 30-pin connector and label it "Park Brake Interlock."
-
Turn off the ignition.
To avoid injury from battery explosion or contact with battery acid, work in a well-ventilated area, wear protective clothing, and avoid sparks or flames near the battery. Always establish correct polarity before connecting cables to the battery or battery circuit. If you come in contact with battery acid:
- Flush your skin with water.
- Apply baking soda or lime to help neutralize the acid.
- Flush your eyes with water.
- Get medical attention immediately.
- Remove negative (-) battery cables.
Section 8.5.7
Installation of Kit Components
Install the KIt Component as follows:
|
|
|
To avoid injury from battery explosion or contact with battery acid, work in a well-ventilated area, wear protective clothing, and avoid sparks or flames near the battery. Always establish correct polarity before connecting cables to the battery or battery circuit. If you come in contact with battery acid:
|
- Mount relay supplied in kit near Optimized Idle starter relay.
- Cut the wire labeled "power". Go to step 5 of refer to "8.5.6.2 Installation of Starter Relay Harness Overlay Service Kit Components " .
- Route both of the red wires from the overlay harness to the cut wire.
- Cut off any excess wire and strip the insulation.
- Splice one of the red wires to the one side of the cut wire.
- Splice the other red wire to the other side of the cut wire.
- Splice the pink wire (439) to DDEC wire 439.
- Route the white wire from the overlay harness through the fire wall to the Optimized Idle park brake interlock input wire. Go to step 9 of refer to "8.5.6.2 Installation of Starter Relay Harness Overlay Service Kit Components " .
- Cut off any excess wire and strip the insulation from the white overlay harness wire.
- Splice the white wire into the wire labeled "Digital Input" approximately 6 in. from the ECM 30-pin connector.
- Install conduit on the section of white wire in the engine compartment.
- Secure conduit.
- Close hood/cab.
- Replace the starter relay into the relay block.
Section 8.5.8
Verify Installation of Service Kit
Verify installation of service kit as follows:
- Reconnect the battery negative (-) cables.
- Turn ignition to "ON" position and wait through bulb check. If "Check Engine" light remains on, check the codes.
- Start the engine.
- Toggle the "Cruise" on/off switch from "OFF" to "ON". The "Optimized Idle" light should flash.
-
After the engine shuts down, turn the thermostat on by pressing any button. Press
up
or
down
arrow until the heat or cool symbol begins to flash.
- If the engine starts, no further troubleshooting is required.
- If the engine does not start, call technical service group.
| Series 55 Service Manual - 6SE55 |
| Generated on 10-13-2008 |